HOME   LIST
‹–   –›

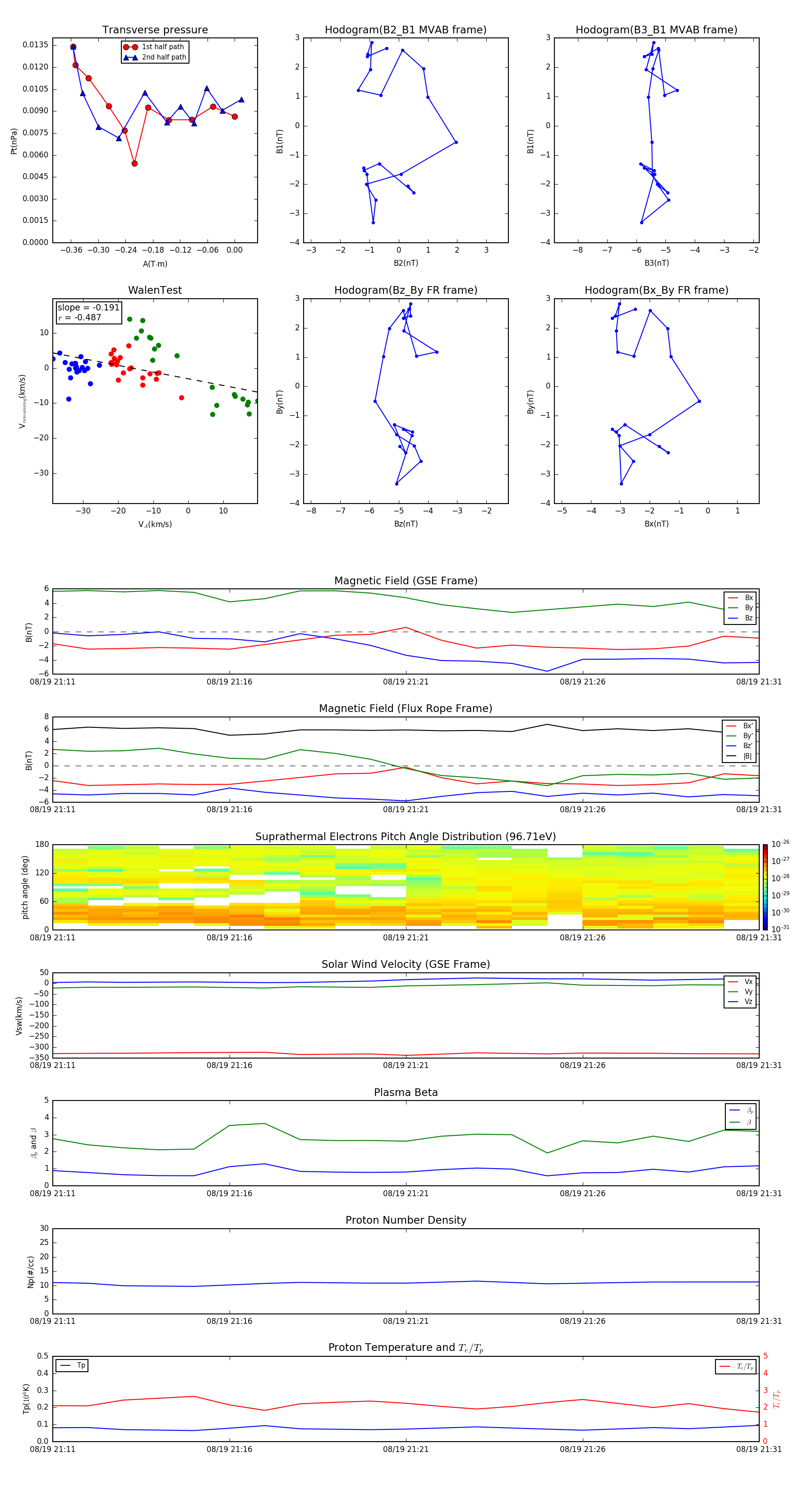
Flux Rope in 2004

Flux Rope Event 2004-08-19 21:11 ~ 2004-08-19 21:31 (21 minutes)


plot