HOME   LIST
‹–   –›

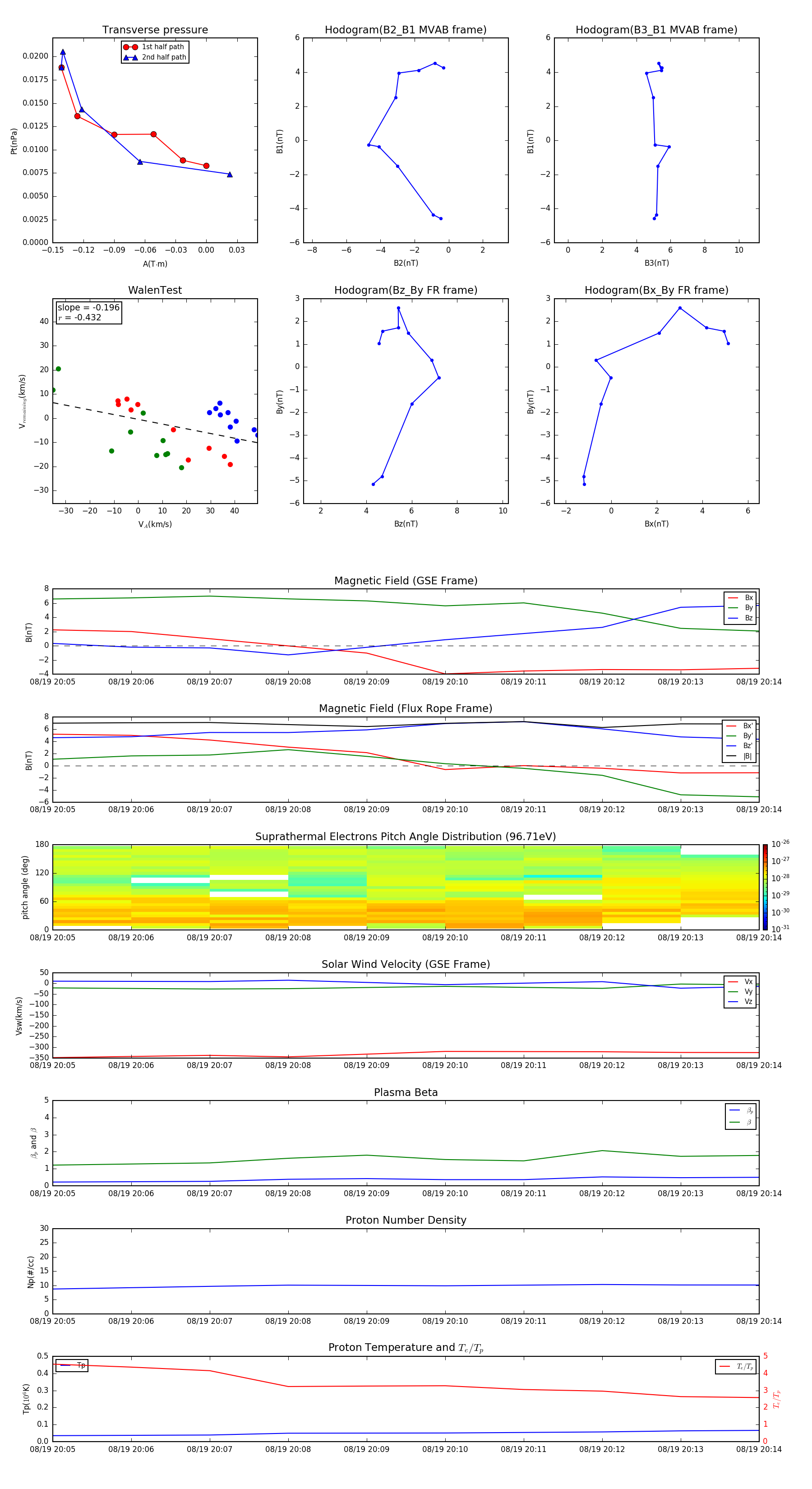
Flux Rope in 2004

Flux Rope Event 2004-08-19 20:05 ~ 2004-08-19 20:14 (10 minutes)


plot