HOME   LIST
‹–   –›

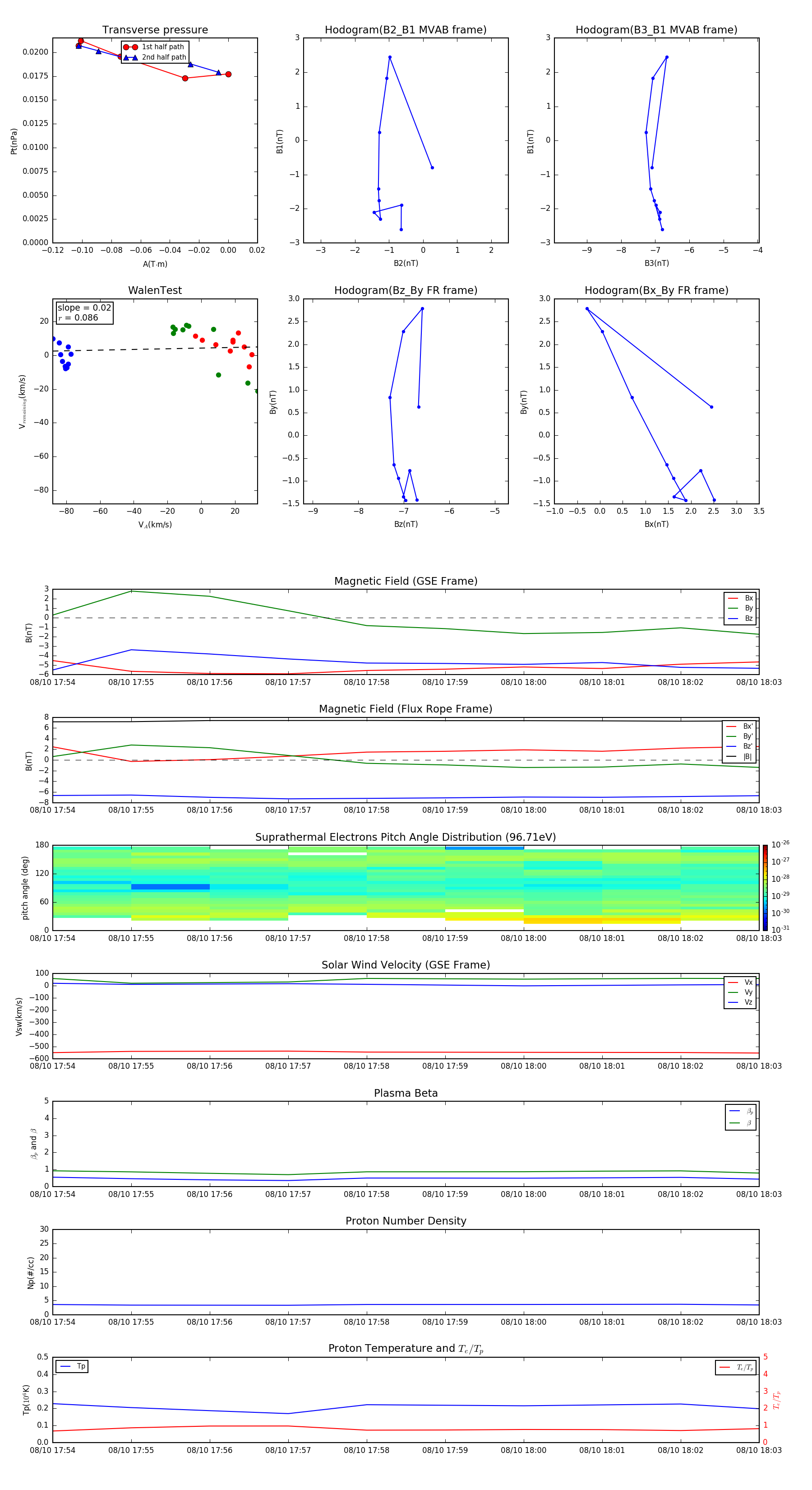
Flux Rope in 2004

Flux Rope Event 2004-08-10 17:54 ~ 2004-08-10 18:03 (10 minutes)


plot