HOME   LIST
‹–   –›

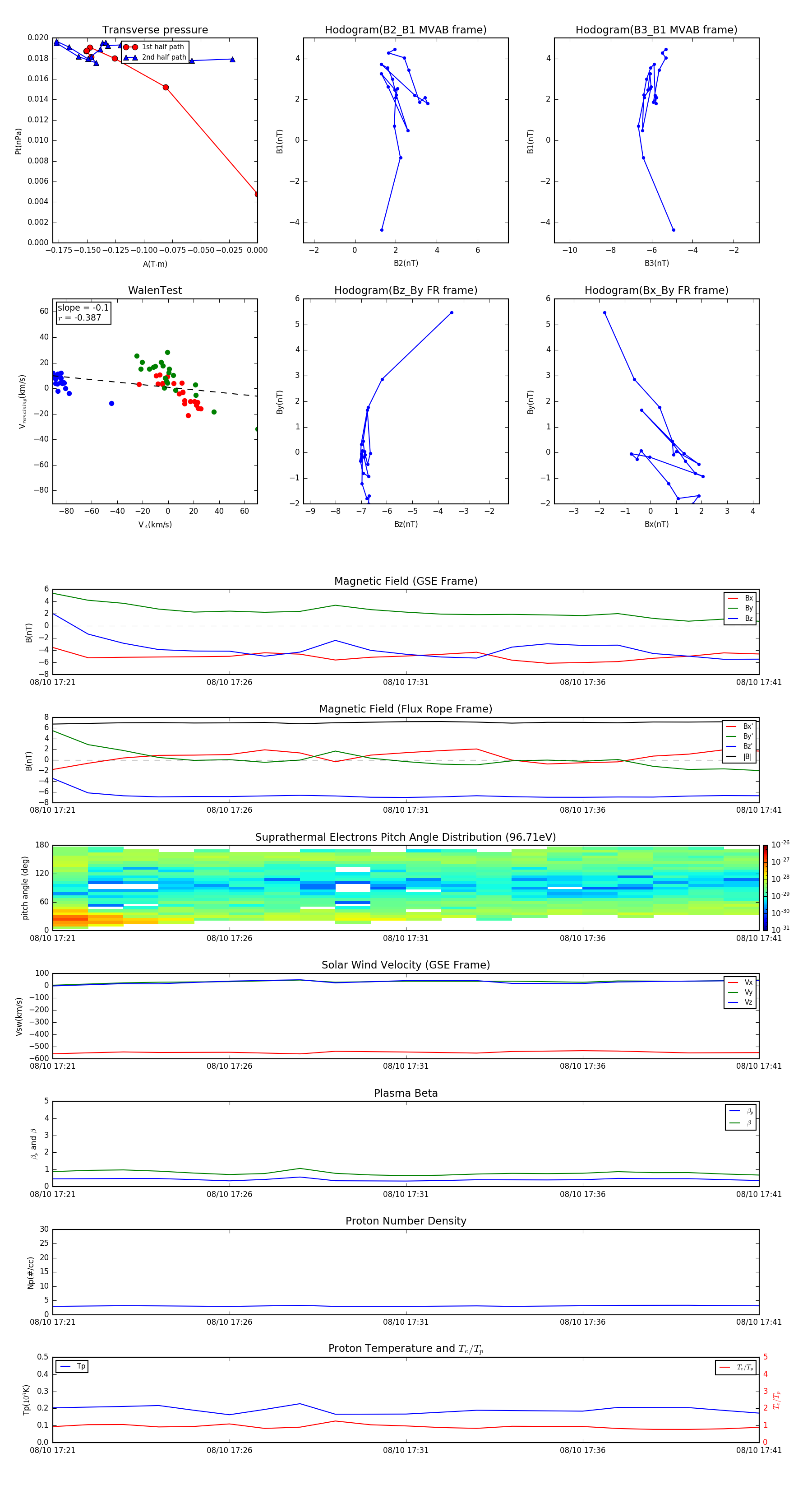
Flux Rope in 2004

Flux Rope Event 2004-08-10 17:21 ~ 2004-08-10 17:41 (21 minutes)


plot