HOME   LIST
‹–   –›

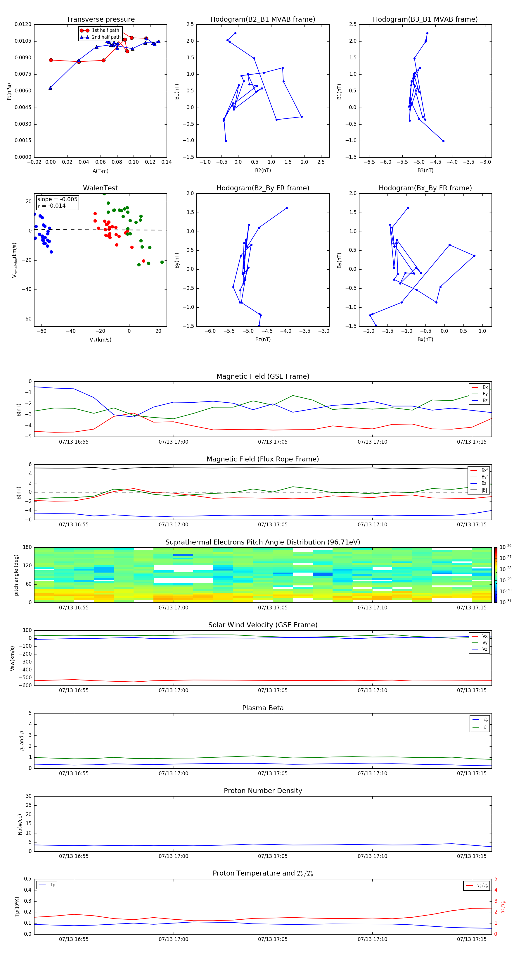
Flux Rope in 2004

Flux Rope Event 2004-07-13 16:53 ~ 2004-07-13 17:16 (24 minutes)


plot