HOME   LIST
‹–   –›

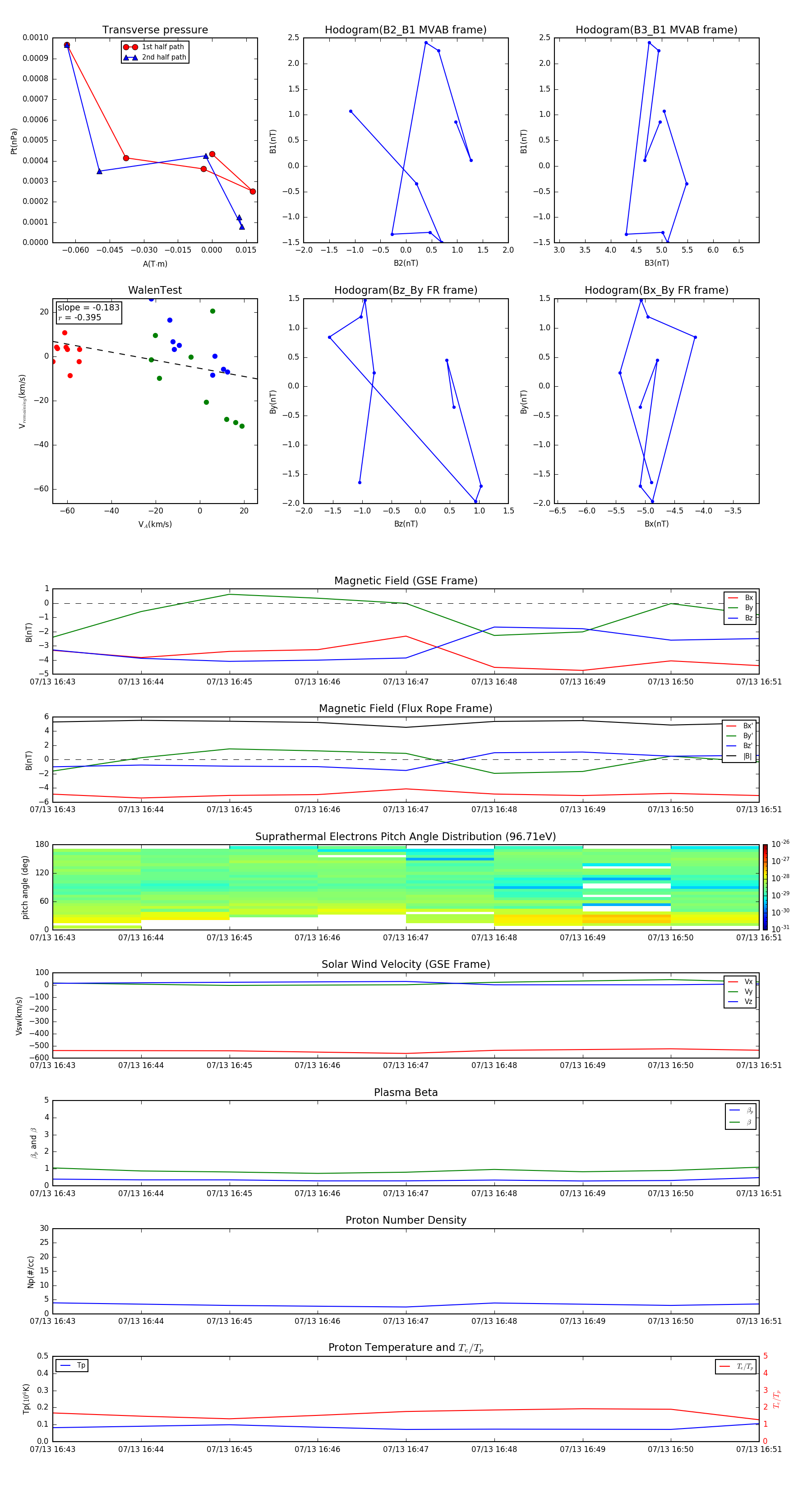
Flux Rope in 2004

Flux Rope Event 2004-07-13 16:43 ~ 2004-07-13 16:51 (9 minutes)


plot