HOME   LIST
‹–   –›

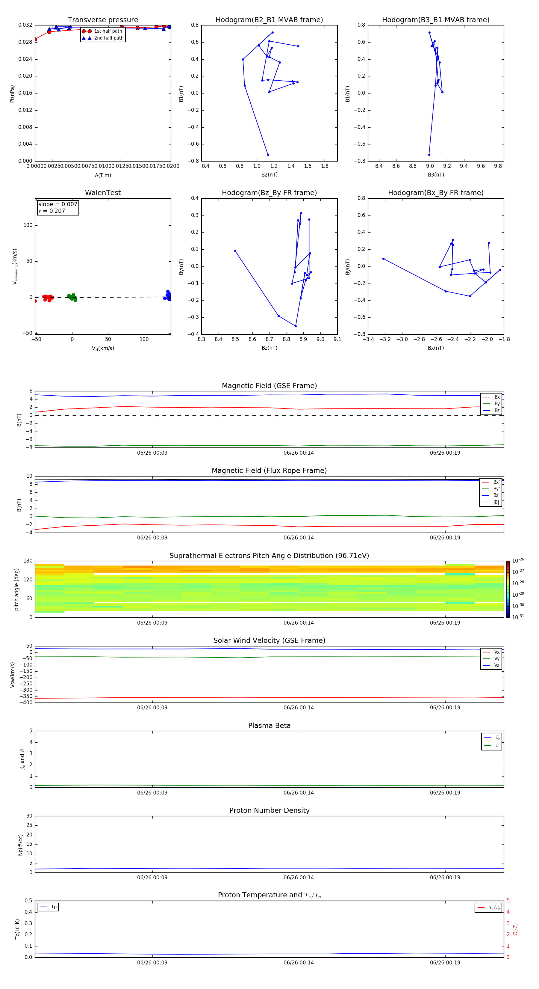
Flux Rope in 2004

Flux Rope Event 2004-06-26 00:05 ~ 2004-06-26 00:21 (17 minutes)


plot