HOME   LIST
‹–   –›

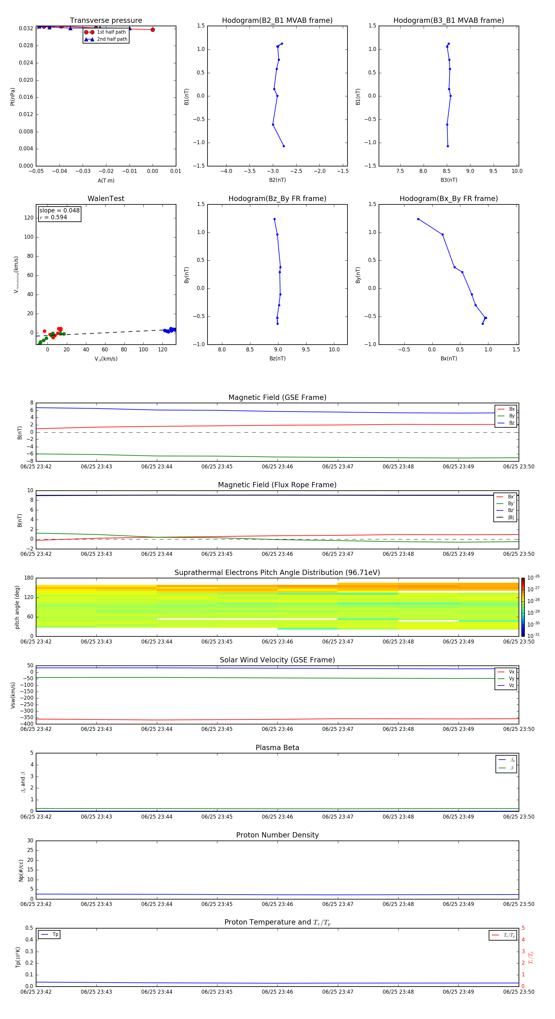
Flux Rope in 2004

Flux Rope Event 2004-06-25 23:42 ~ 2004-06-25 23:50 (9 minutes)


plot