HOME   LIST
‹–   –›

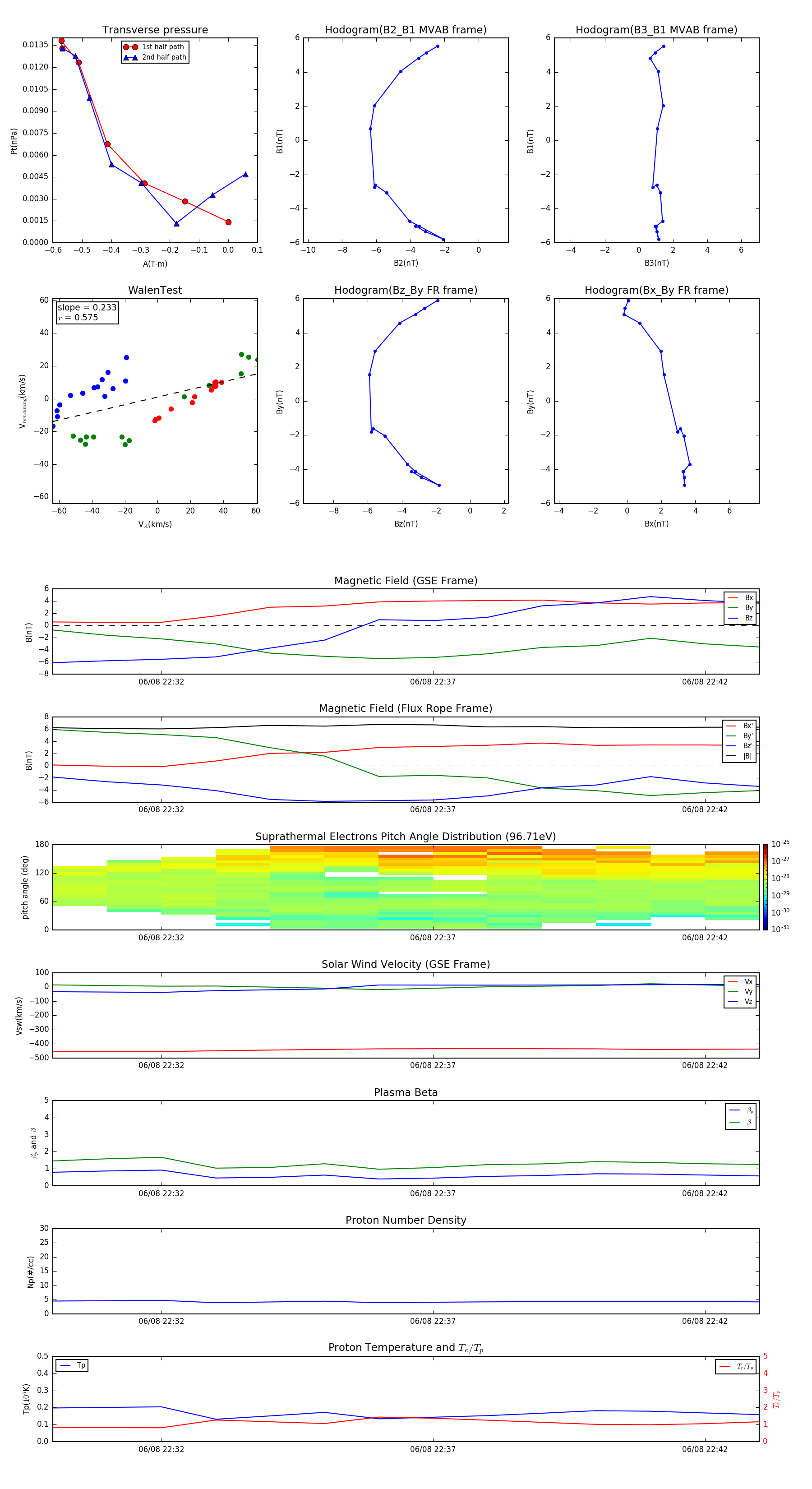
Flux Rope in 2004

Flux Rope Event 2004-06-08 22:30 ~ 2004-06-08 22:43 (14 minutes)


plot