HOME   LIST
‹–   –›

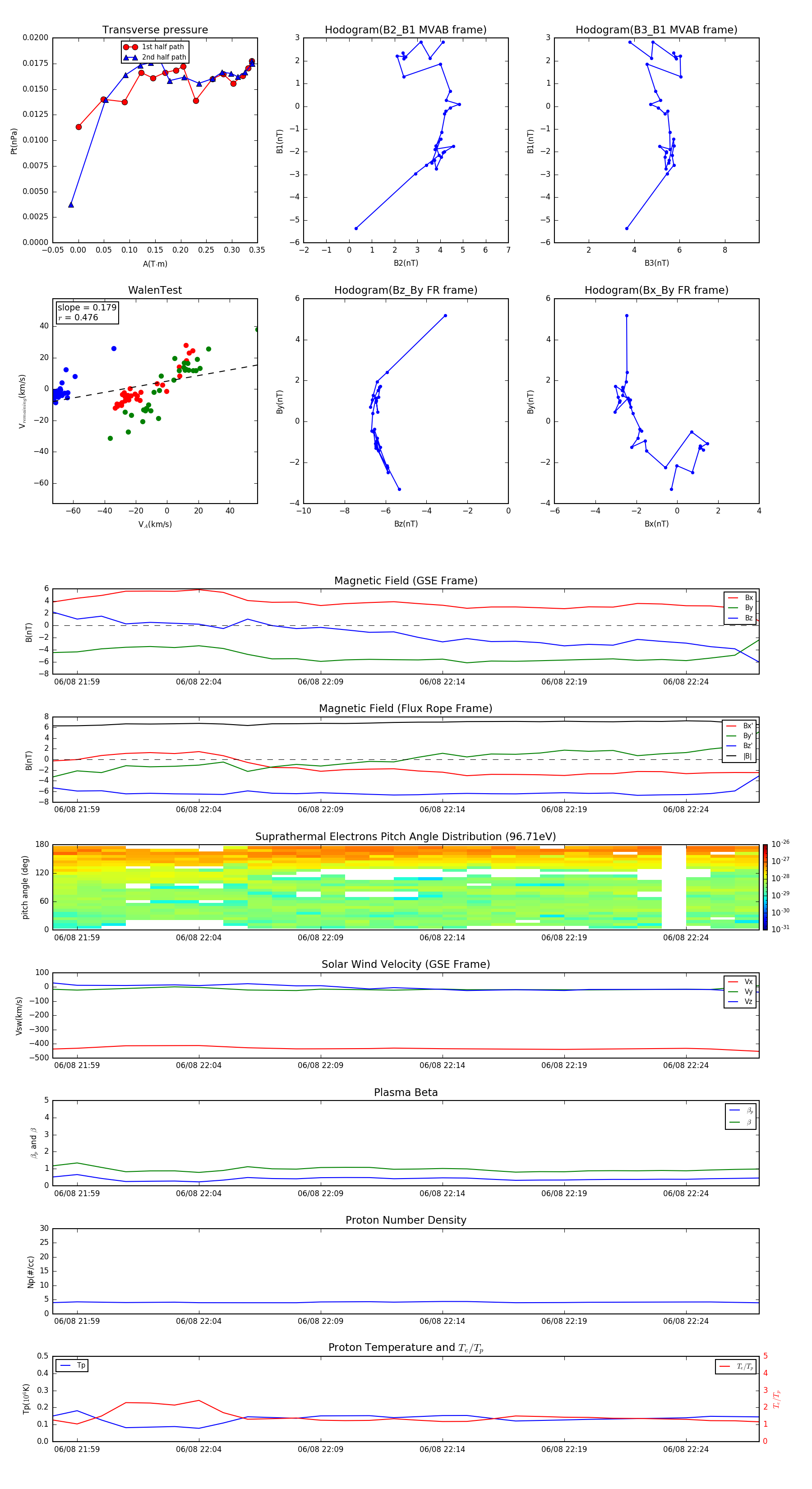
Flux Rope in 2004

Flux Rope Event 2004-06-08 21:58 ~ 2004-06-08 22:27 (30 minutes)


plot