HOME   LIST
‹–   –›

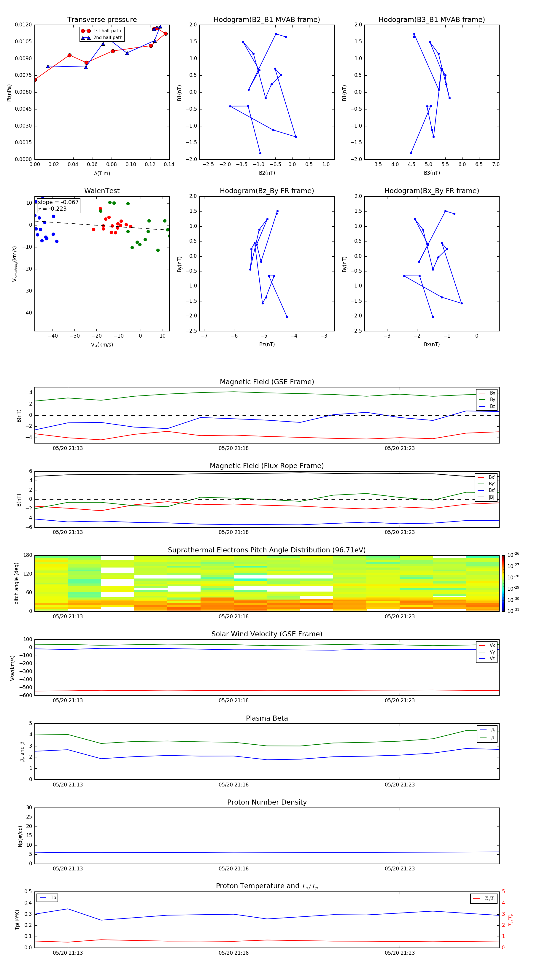
Flux Rope in 2004

Flux Rope Event 2004-05-20 21:12 ~ 2004-05-20 21:26 (15 minutes)


plot