HOME   LIST
‹–   –›

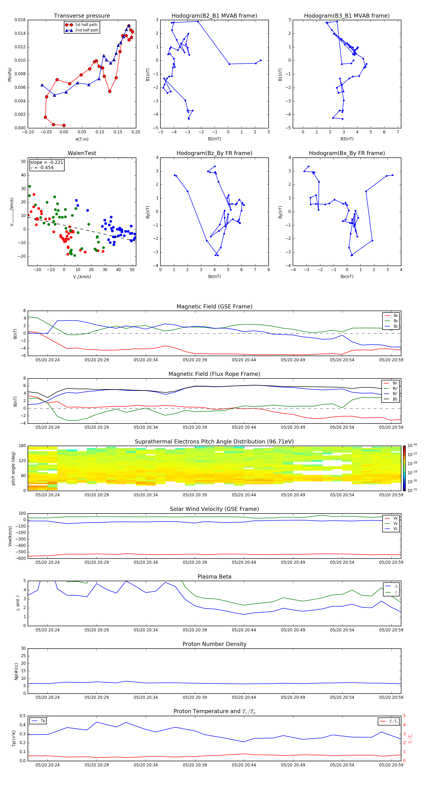
Flux Rope in 2004

Flux Rope Event 2004-05-20 20:22 ~ 2004-05-20 21:00 (39 minutes)


plot