HOME   LIST
‹–   –›

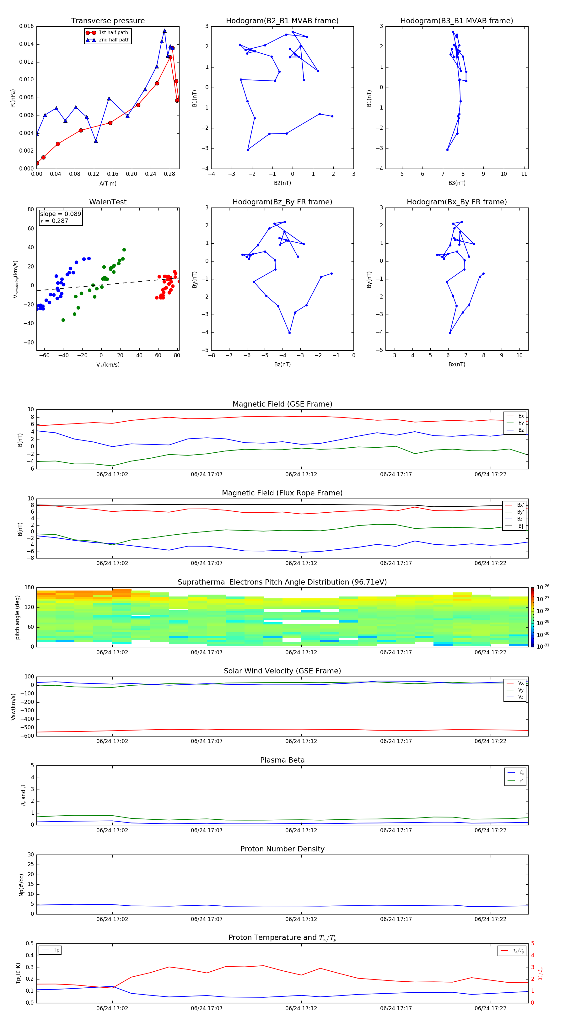
Flux Rope in 2003

Flux Rope Event 2003-06-24 16:58 ~ 2003-06-24 17:24 (27 minutes)


plot