HOME   LIST
‹–   –›

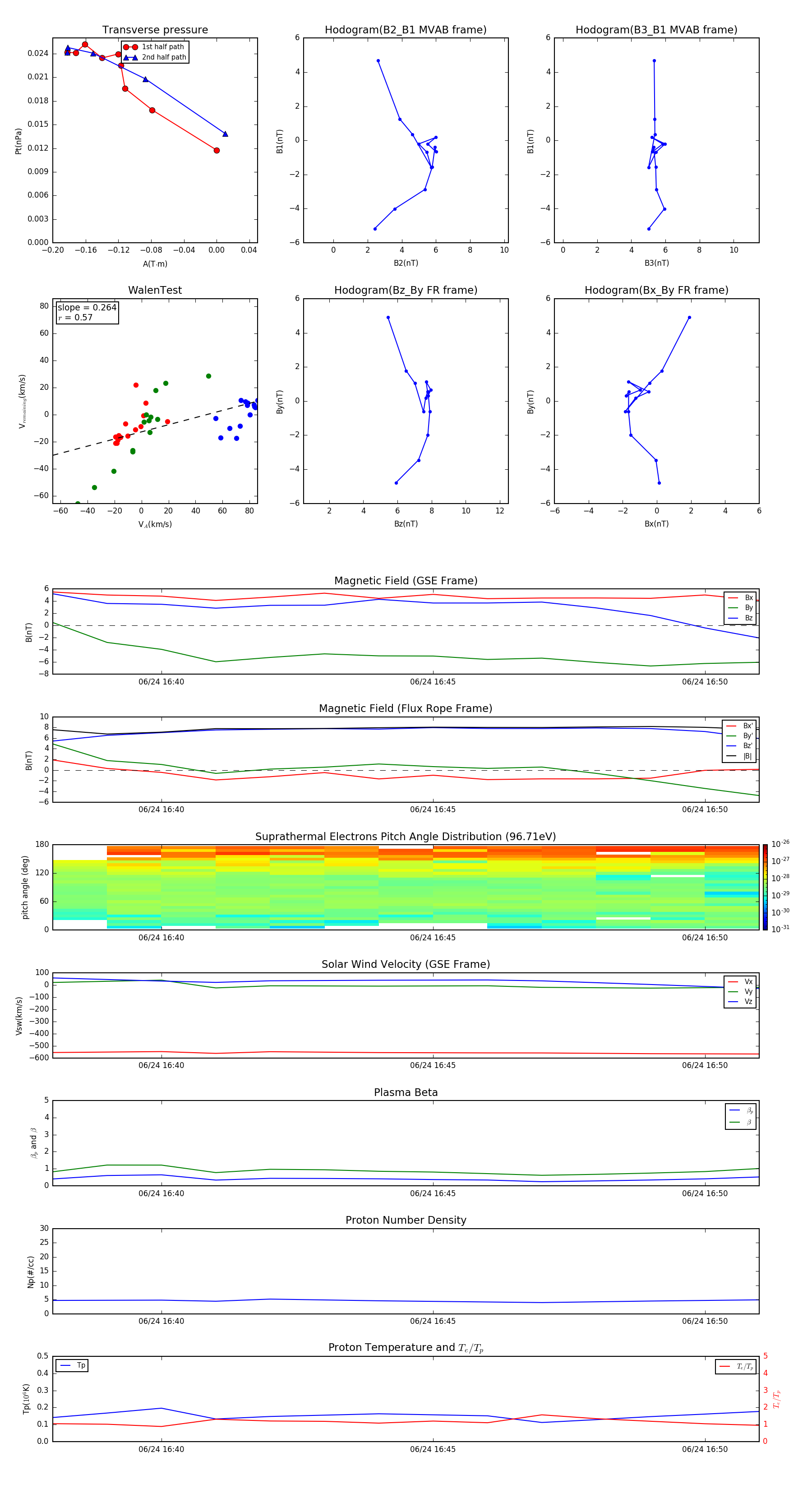
Flux Rope in 2003

Flux Rope Event 2003-06-24 16:38 ~ 2003-06-24 16:51 (14 minutes)


plot