HOME   LIST
‹–   –›

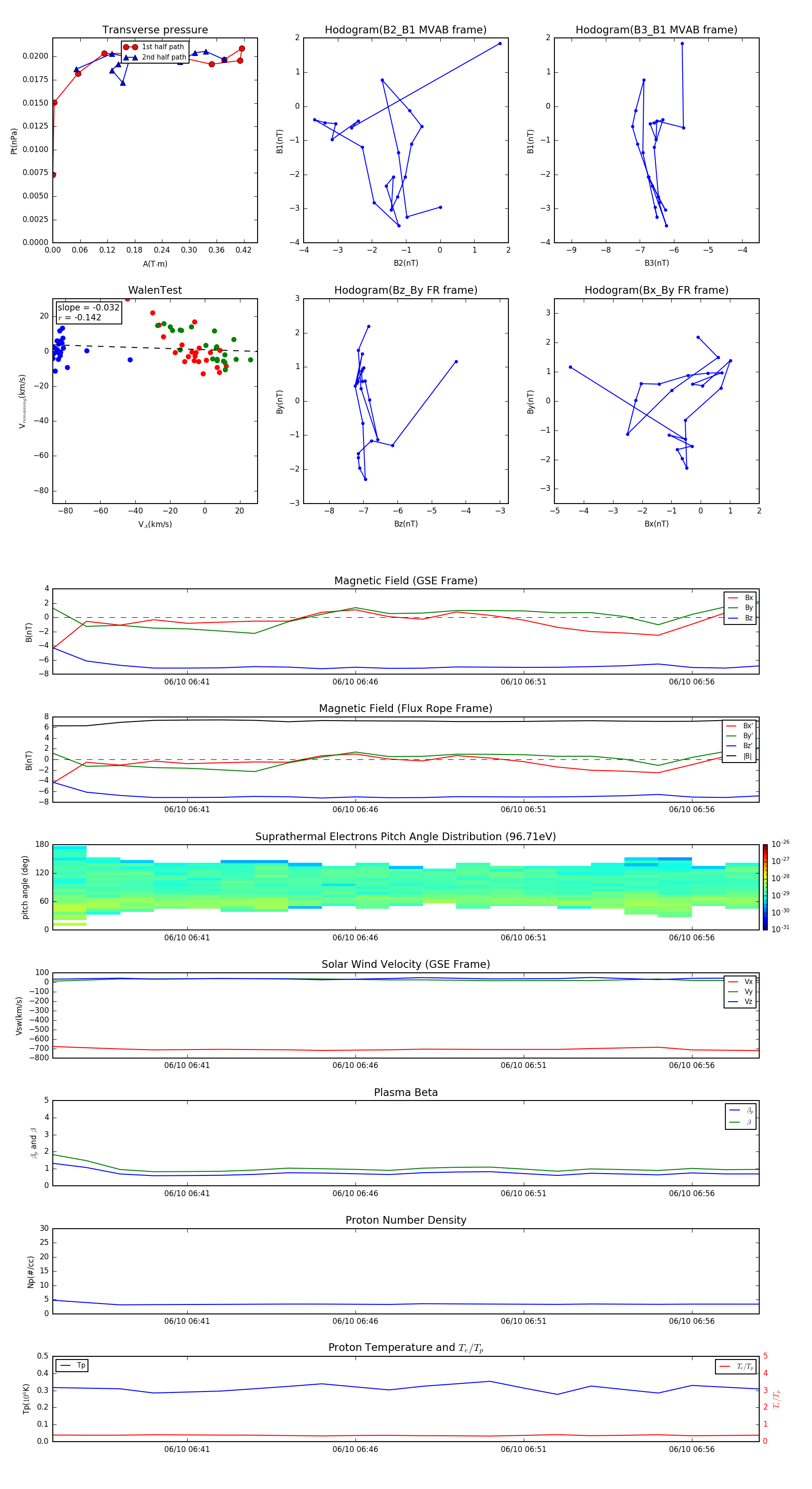
Flux Rope in 2003

Flux Rope Event 2003-06-10 06:37 ~ 2003-06-10 06:58 (22 minutes)


plot