HOME   LIST
‹–   –›

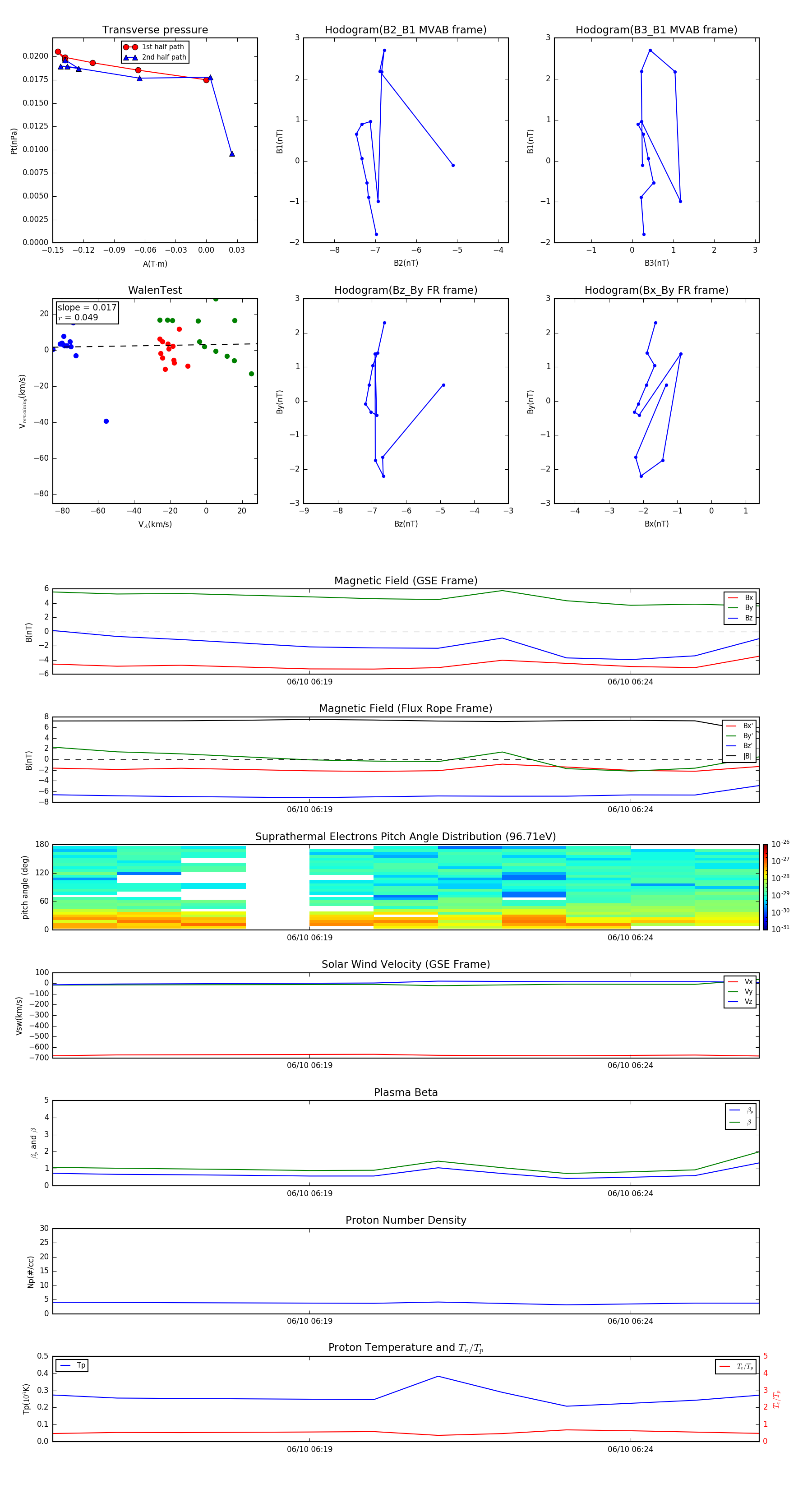
Flux Rope in 2003

Flux Rope Event 2003-06-10 06:15 ~ 2003-06-10 06:26 (12 minutes)


plot