HOME   LIST
‹–   –›

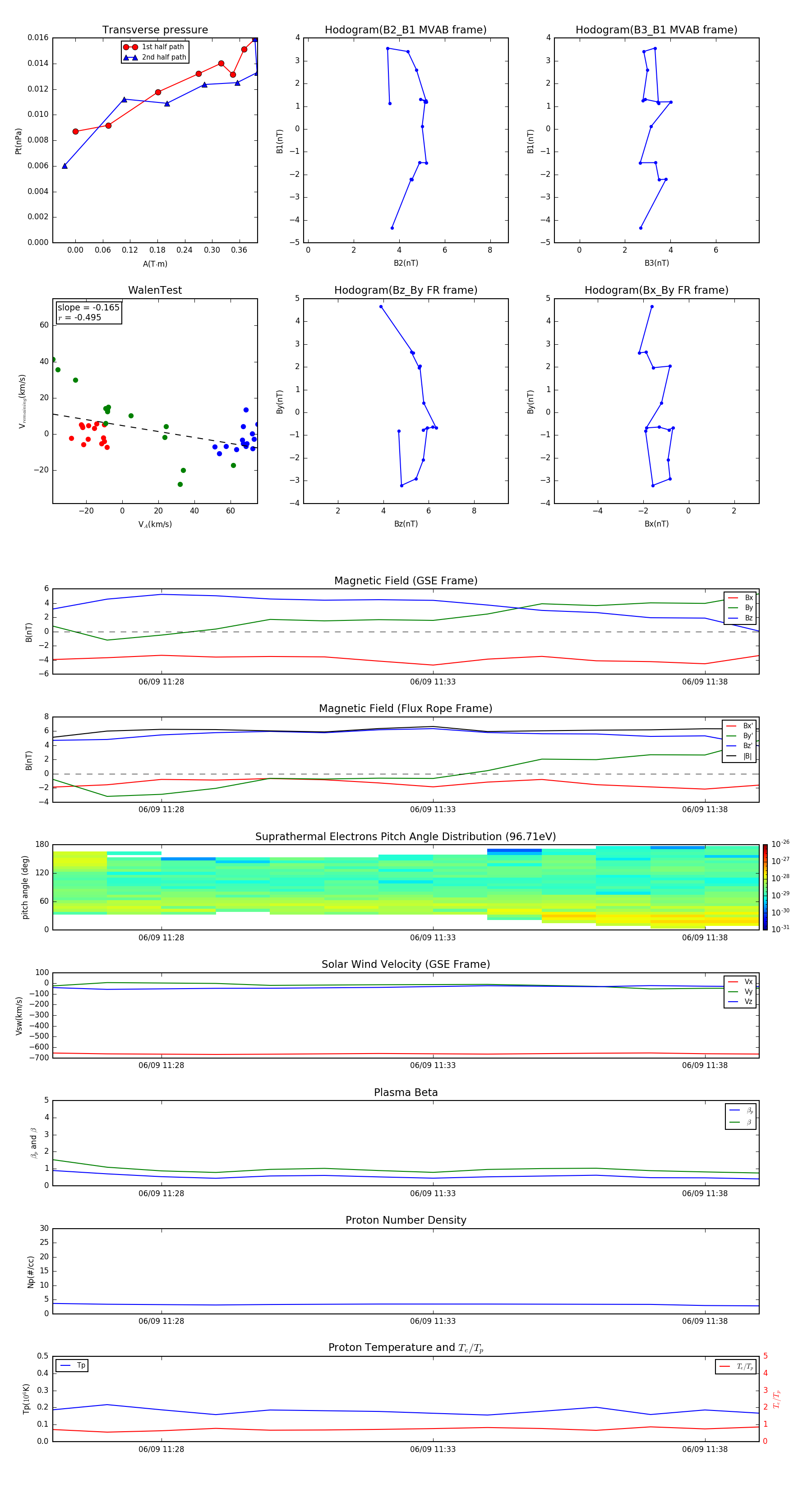
Flux Rope in 2003

Flux Rope Event 2003-06-09 11:26 ~ 2003-06-09 11:39 (14 minutes)


plot