HOME   LIST
‹–   –›

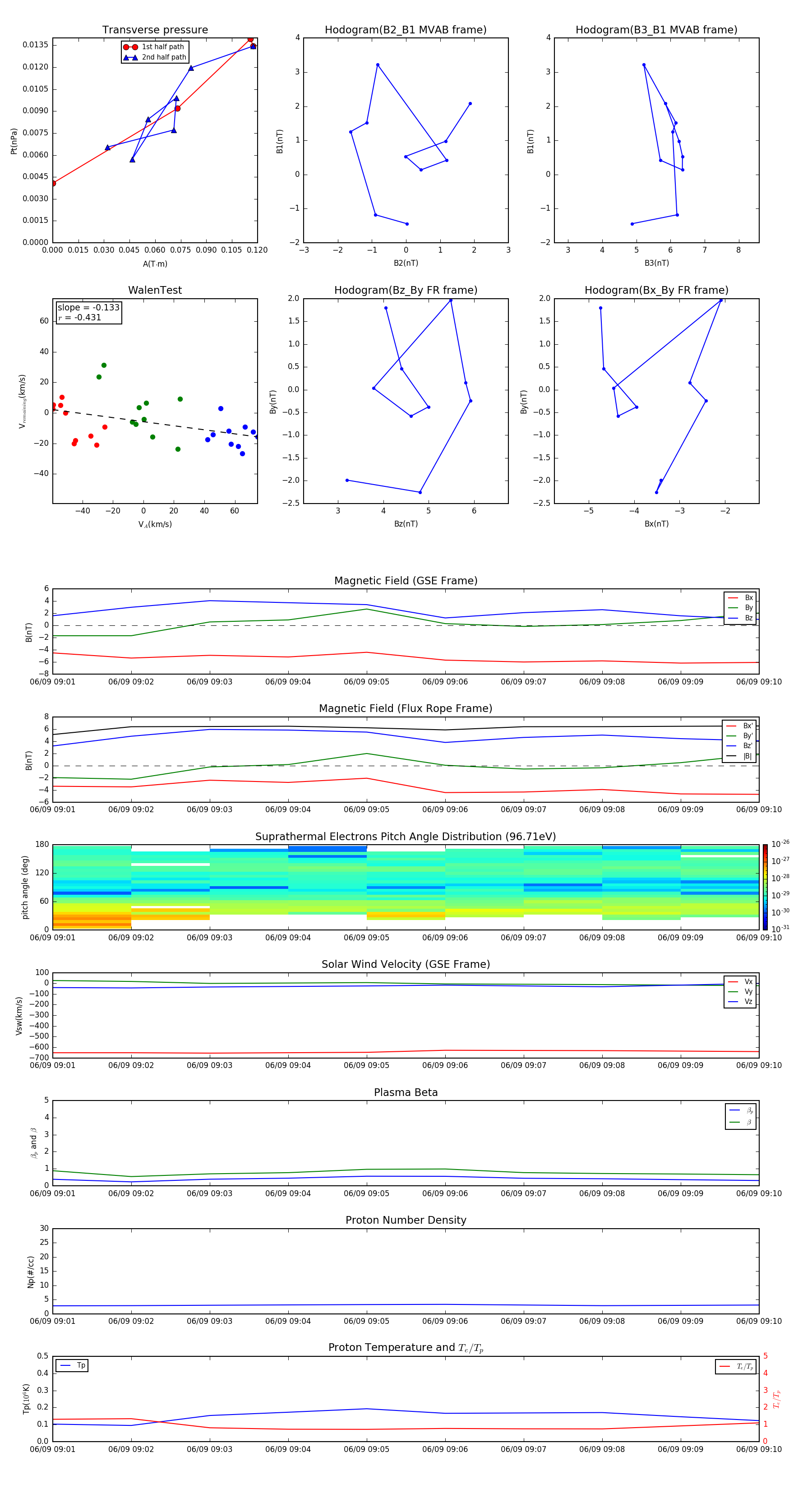
Flux Rope in 2003

Flux Rope Event 2003-06-09 09:01 ~ 2003-06-09 09:10 (10 minutes)


plot