HOME   LIST
‹–   –›

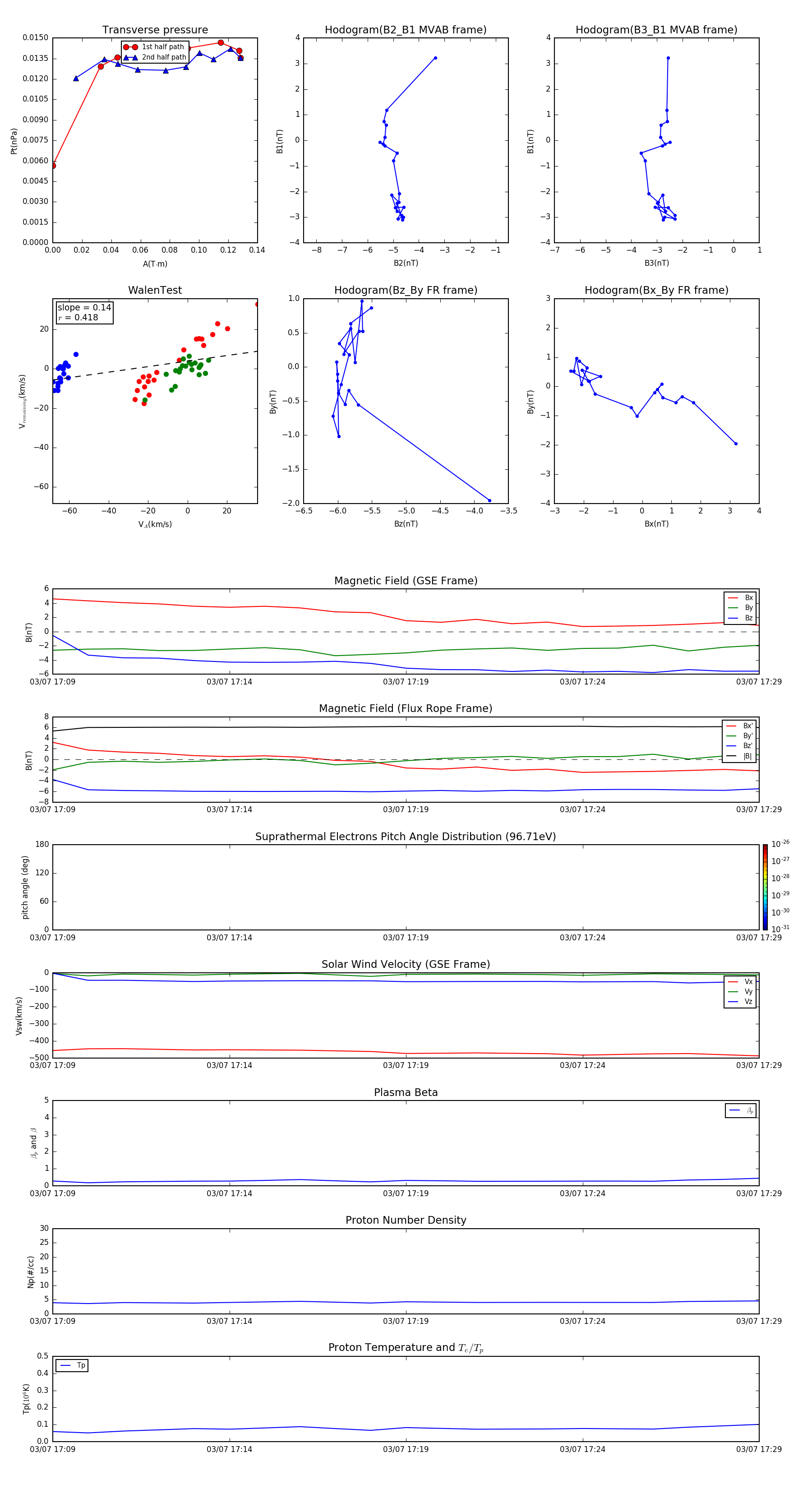
Flux Rope in 2003

Flux Rope Event 2003-03-07 17:09 ~ 2003-03-07 17:29 (21 minutes)


plot