HOME   LIST
‹–   –›

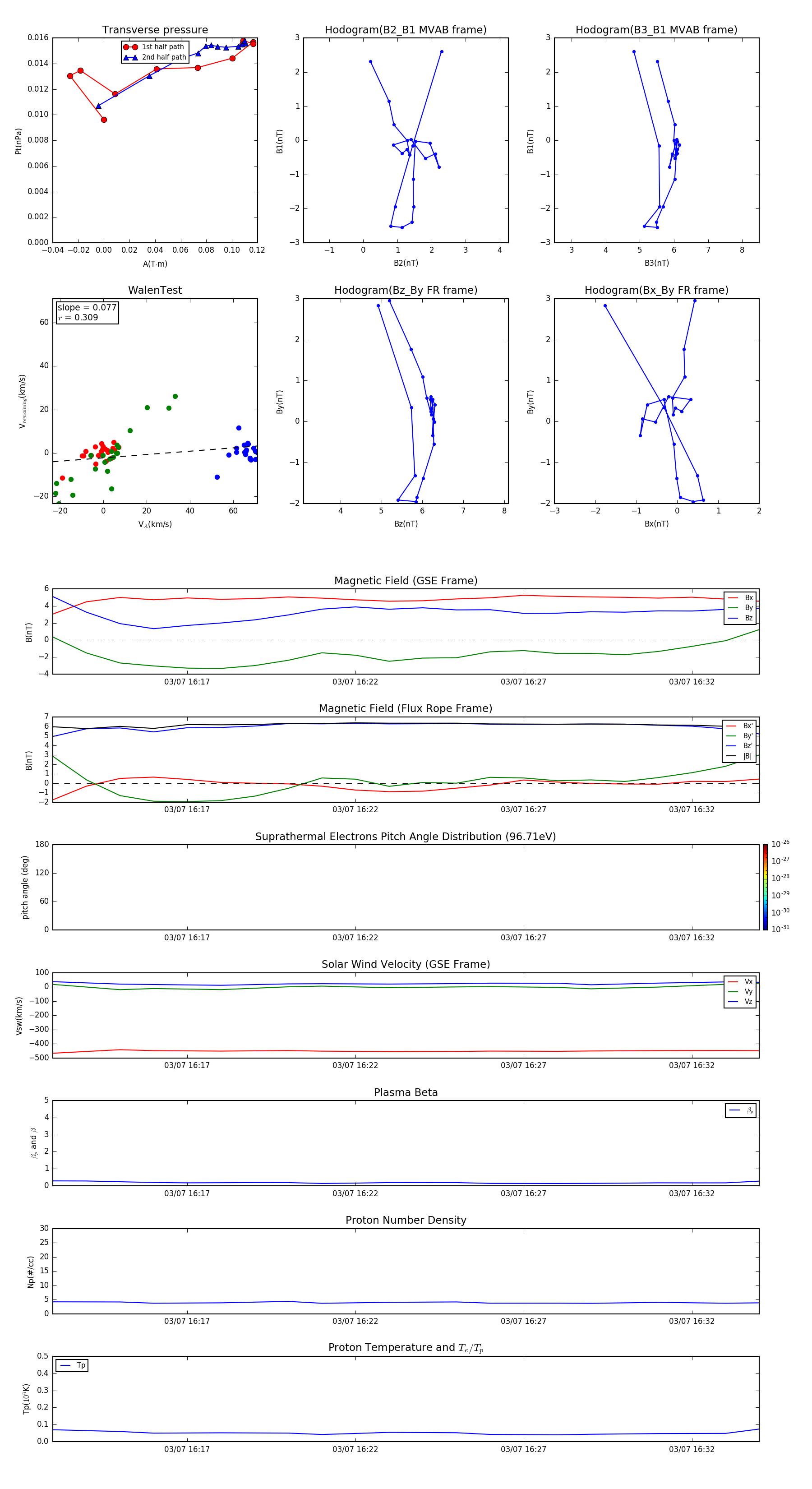
Flux Rope in 2003

Flux Rope Event 2003-03-07 16:13 ~ 2003-03-07 16:34 (22 minutes)


plot