HOME   LIST
‹–   –›

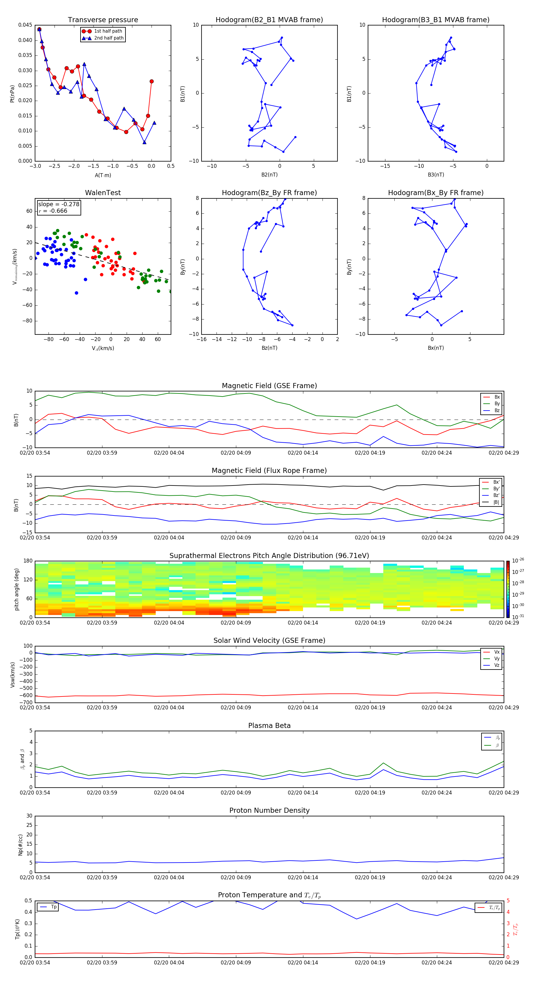
Flux Rope in 2003

Flux Rope Event 2003-02-20 03:54 ~ 2003-02-20 04:29 (36 minutes)


plot