HOME   LIST
‹–   –›

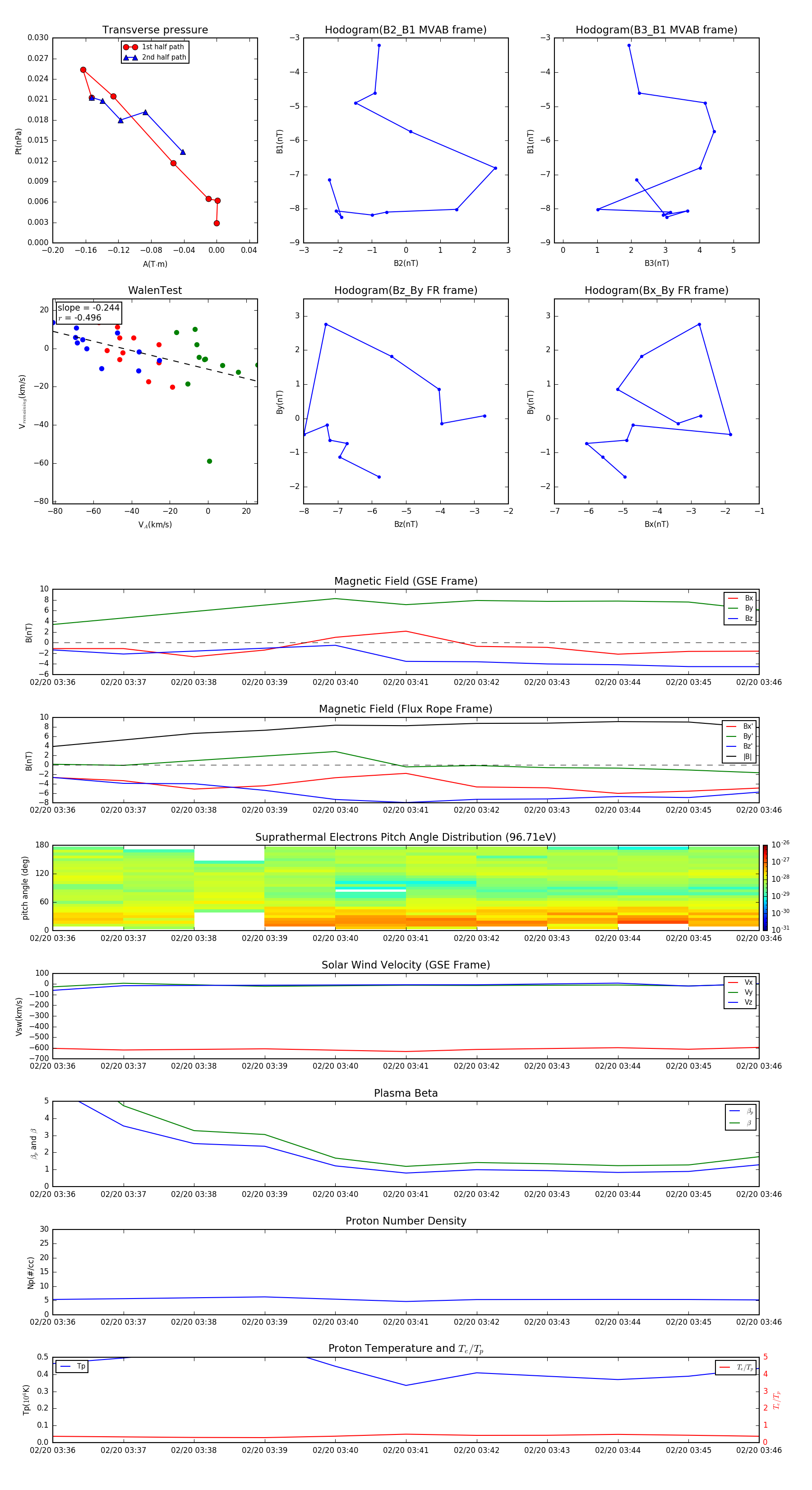
Flux Rope in 2003

Flux Rope Event 2003-02-20 03:36 ~ 2003-02-20 03:46 (11 minutes)


plot