HOME   LIST
‹–   –›

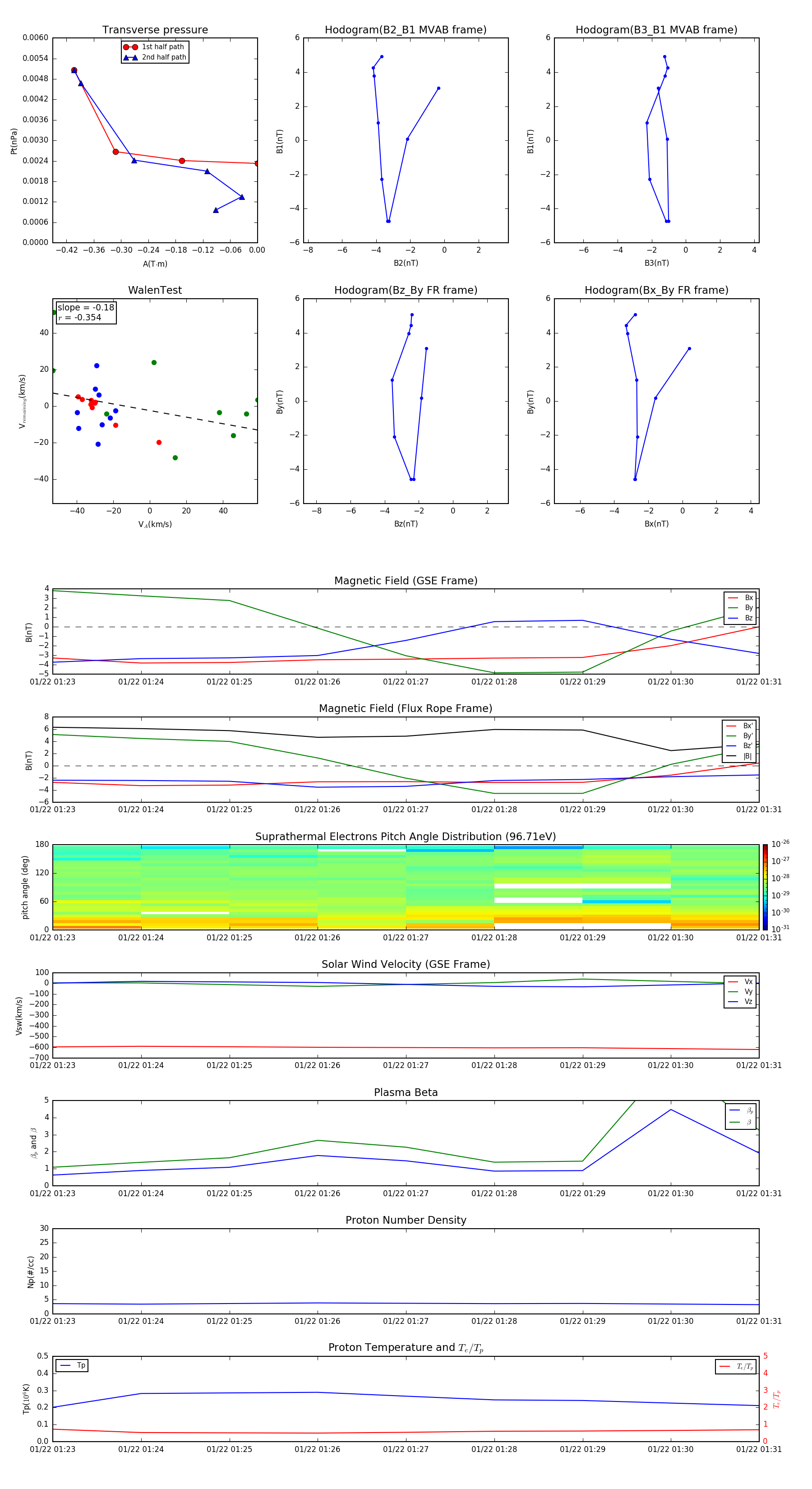
Flux Rope in 2003

Flux Rope Event 2003-01-22 01:23 ~ 2003-01-22 01:31 (9 minutes)


plot