HOME   LIST
‹–   –›

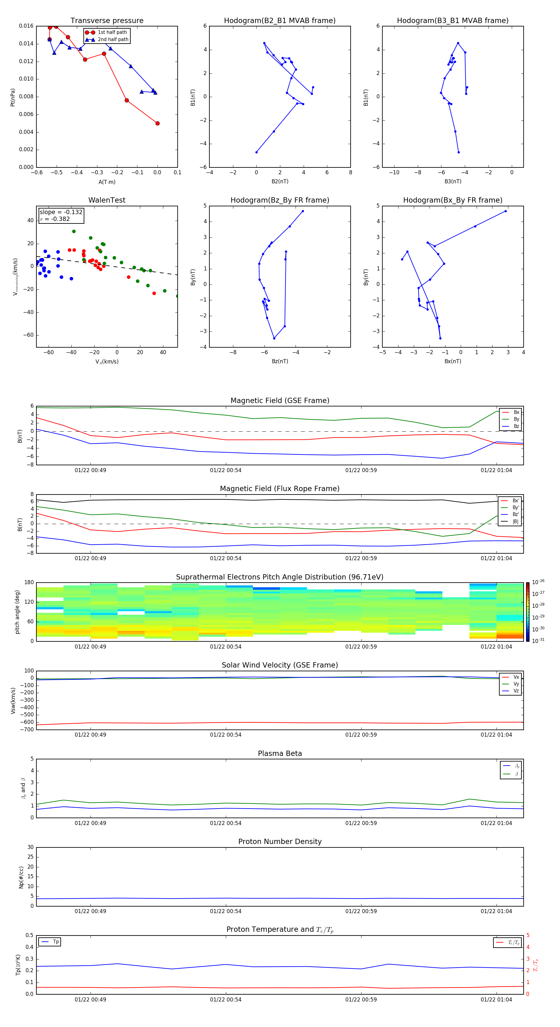
Flux Rope in 2003

Flux Rope Event 2003-01-22 00:47 ~ 2003-01-22 01:05 (19 minutes)


plot