HOME   LIST
‹–   –›

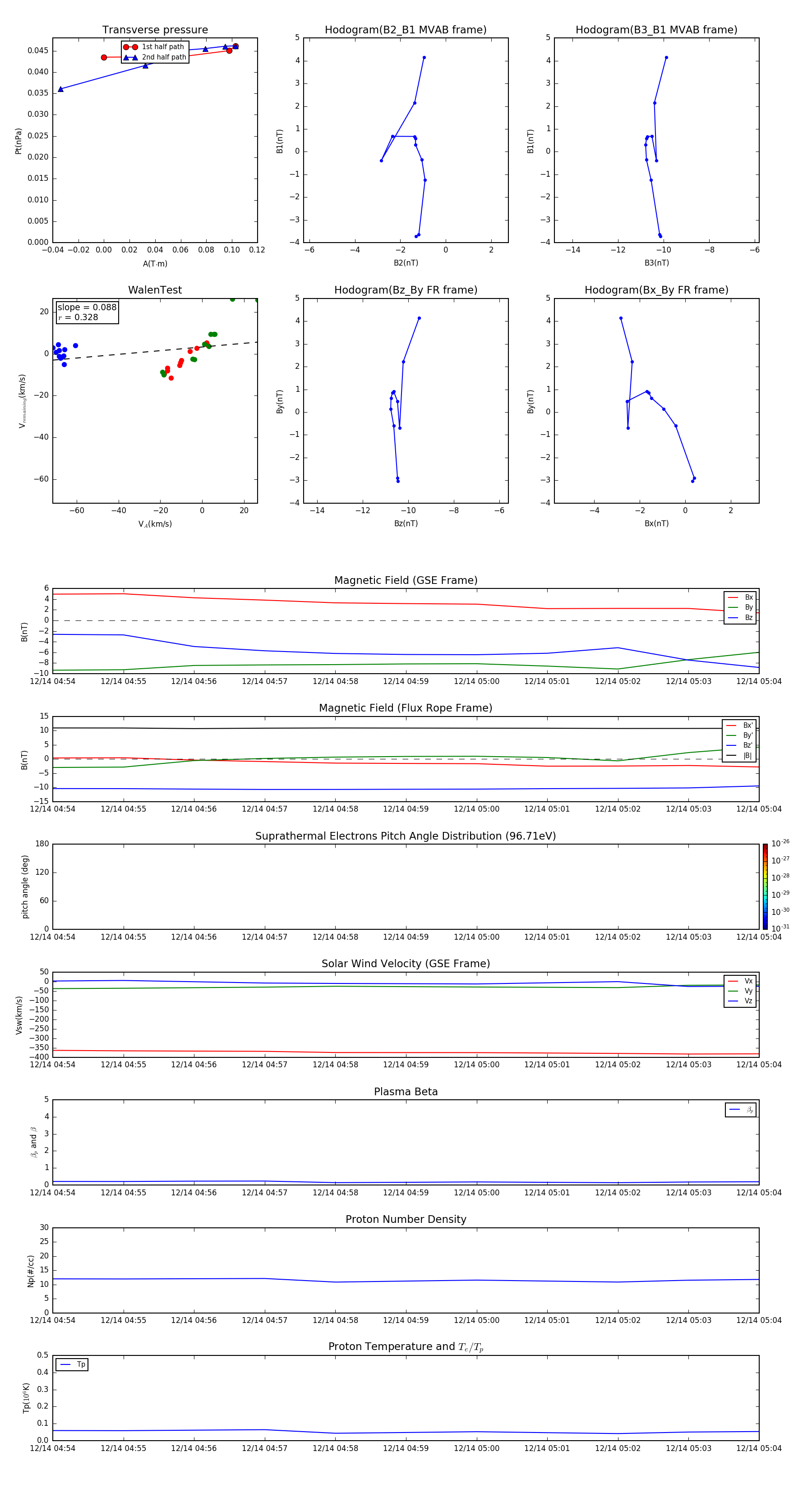
Flux Rope in 2002

Flux Rope Event 2002-12-14 04:54 ~ 2002-12-14 05:04 (11 minutes)


plot