HOME   LIST
‹–   –›

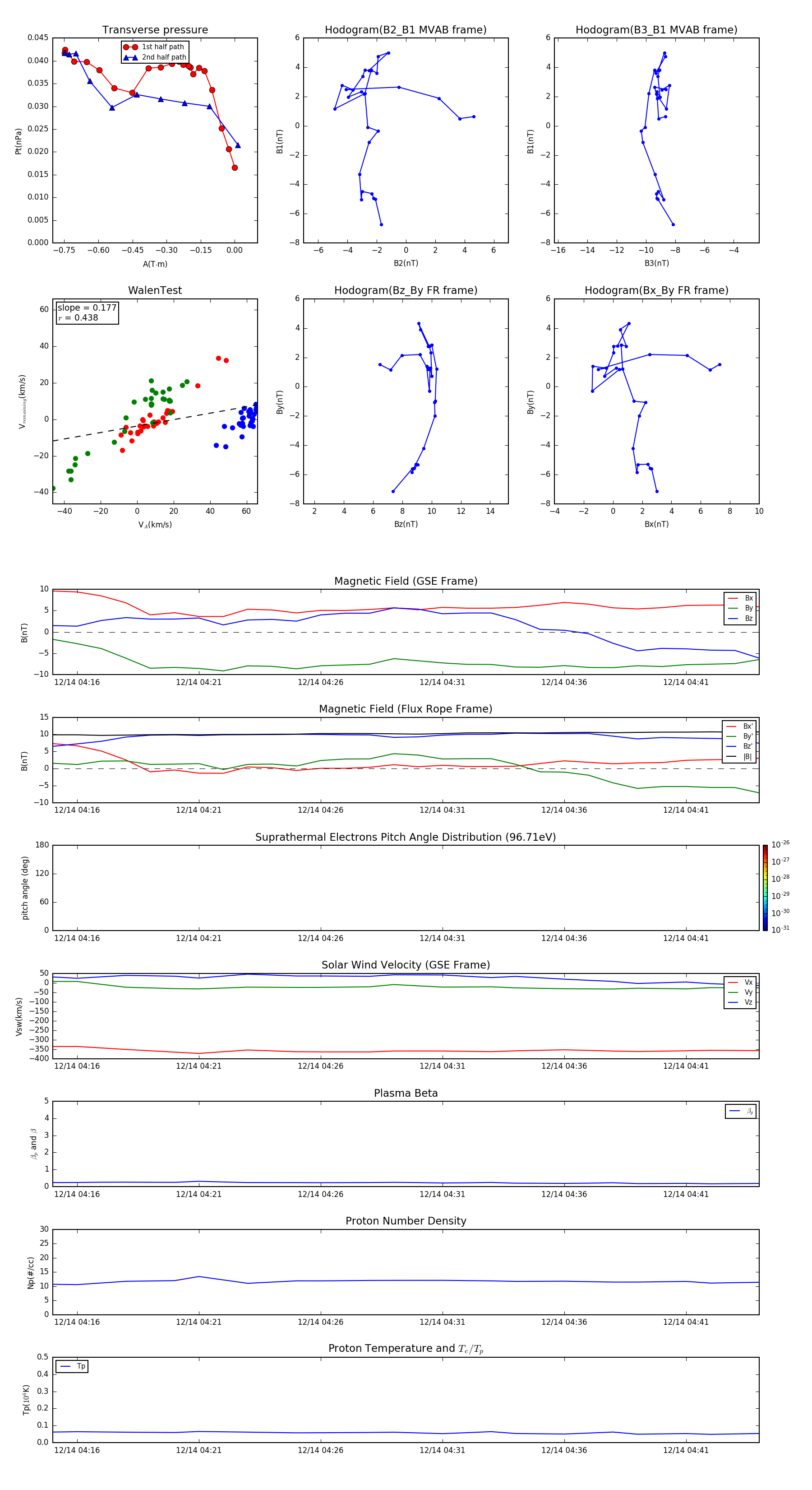
Flux Rope in 2002

Flux Rope Event 2002-12-14 04:15 ~ 2002-12-14 04:44 (30 minutes)


plot