HOME   LIST
‹–   –›

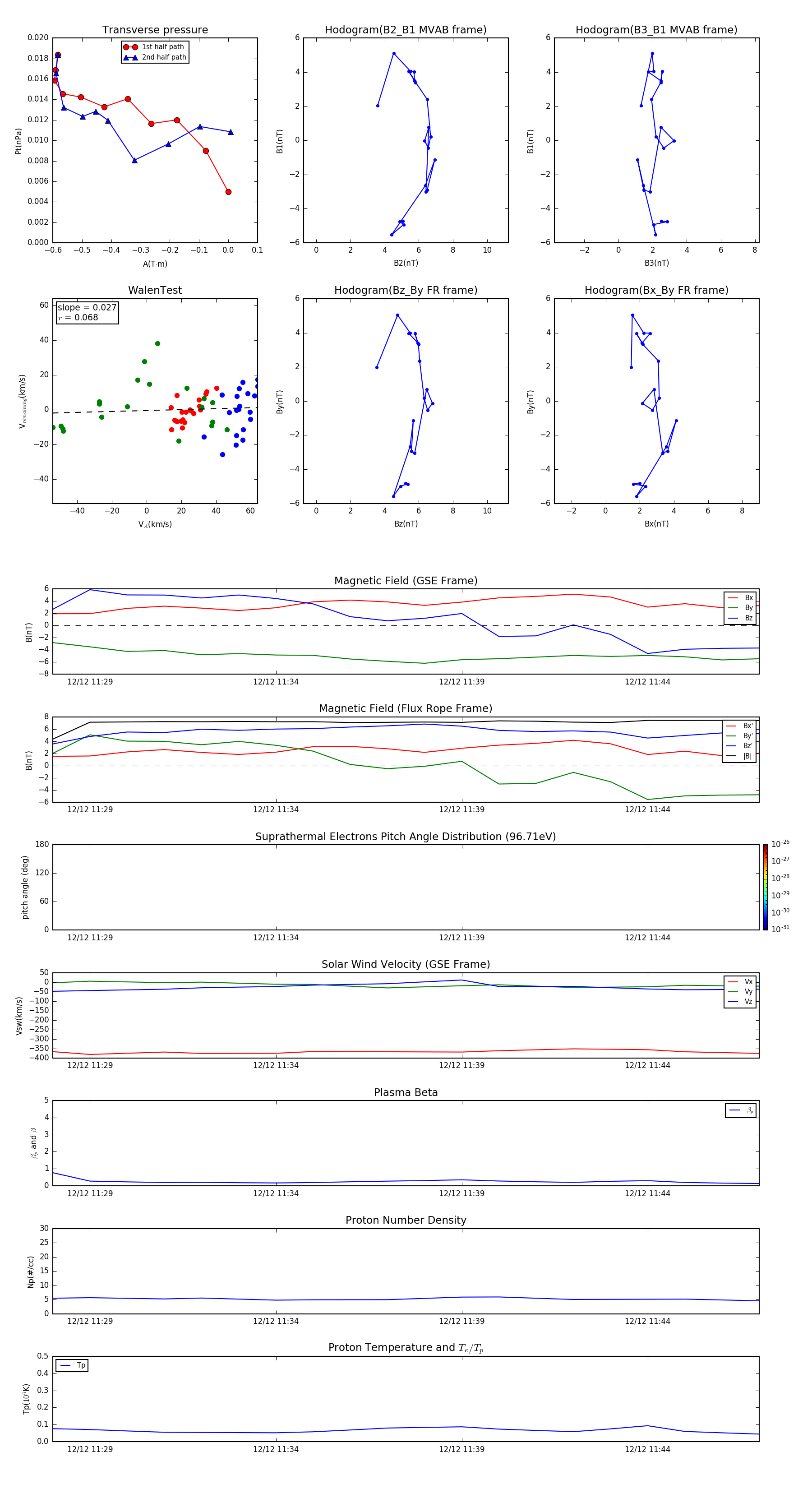
Flux Rope in 2002

Flux Rope Event 2002-12-12 11:28 ~ 2002-12-12 11:47 (20 minutes)


plot