HOME   LIST
‹–   –›

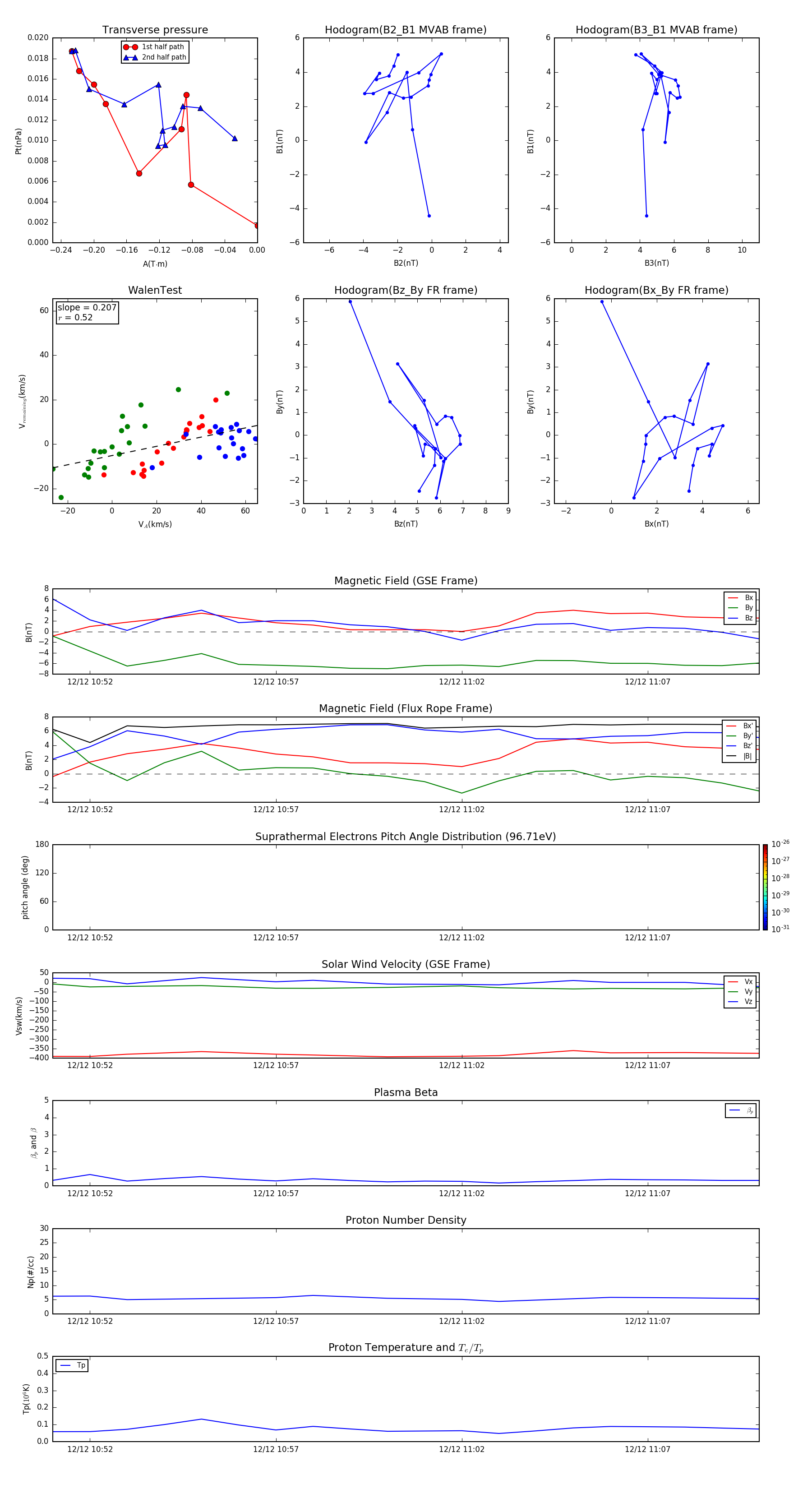
Flux Rope in 2002

Flux Rope Event 2002-12-12 10:51 ~ 2002-12-12 11:10 (20 minutes)


plot