HOME   LIST
‹–   –›

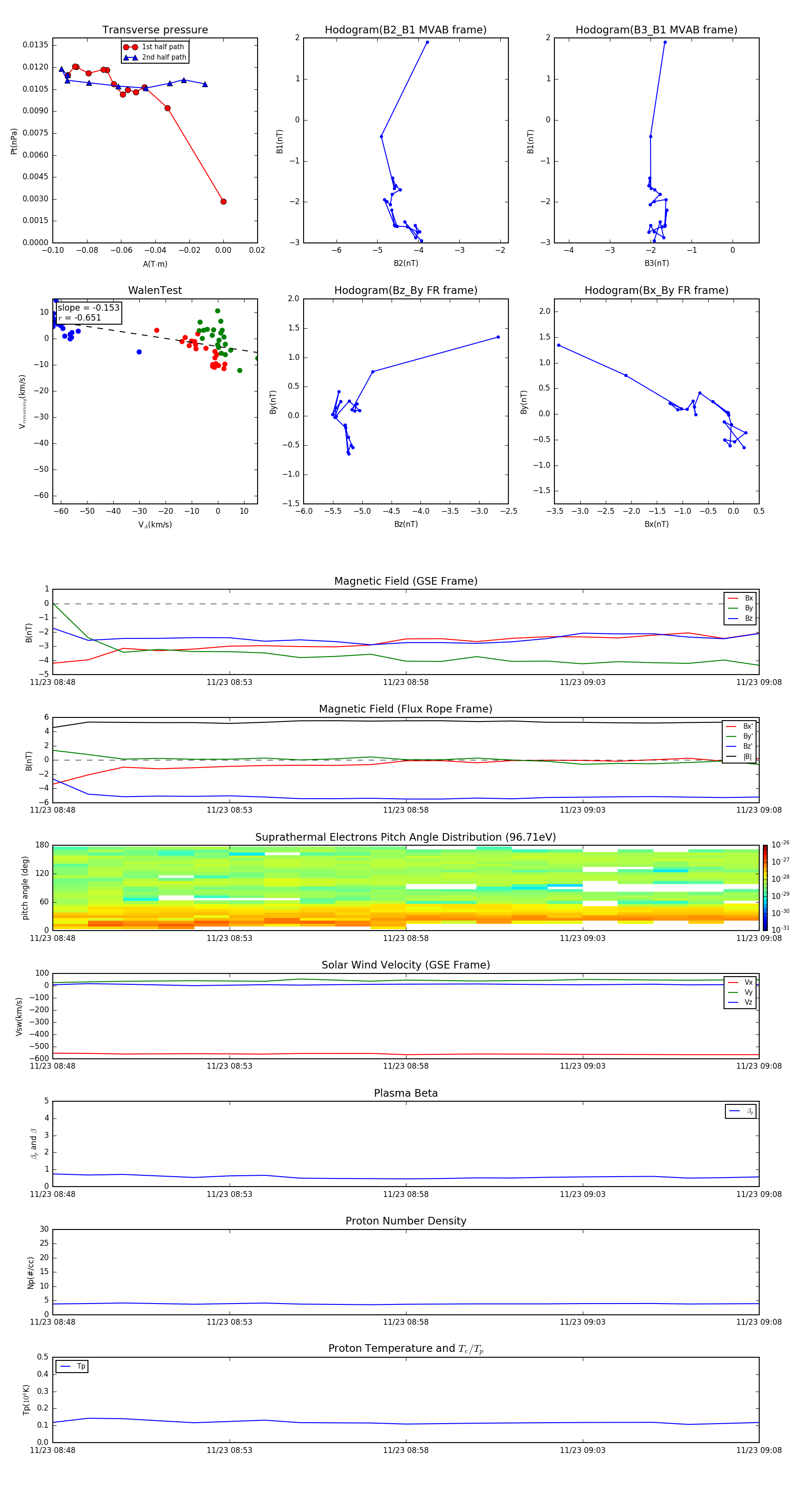
Flux Rope in 2002

Flux Rope Event 2002-11-23 08:48 ~ 2002-11-23 09:08 (21 minutes)


plot