HOME   LIST
‹–   –›

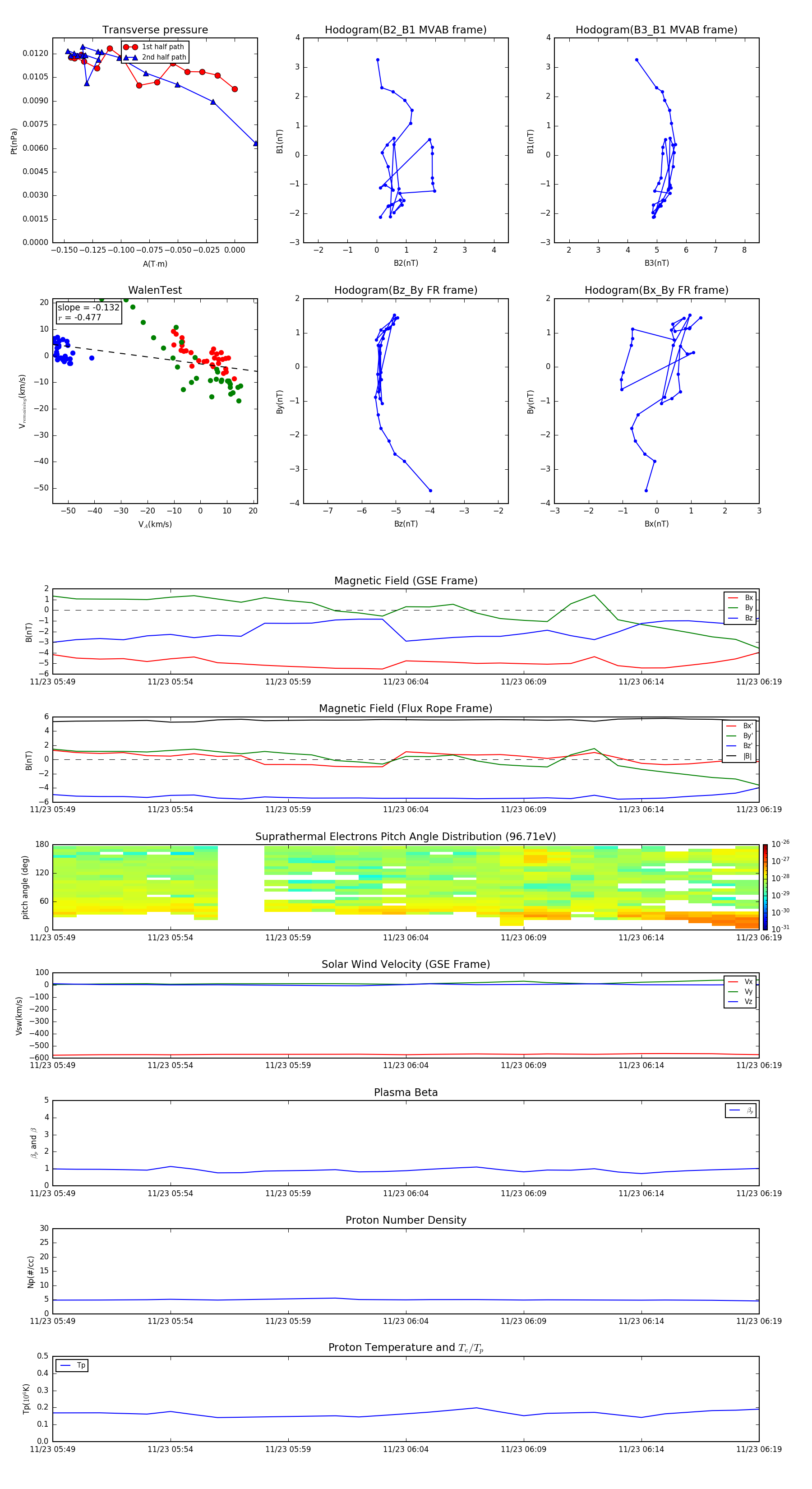
Flux Rope in 2002

Flux Rope Event 2002-11-23 05:49 ~ 2002-11-23 06:19 (31 minutes)


plot