HOME   LIST
‹–   –›

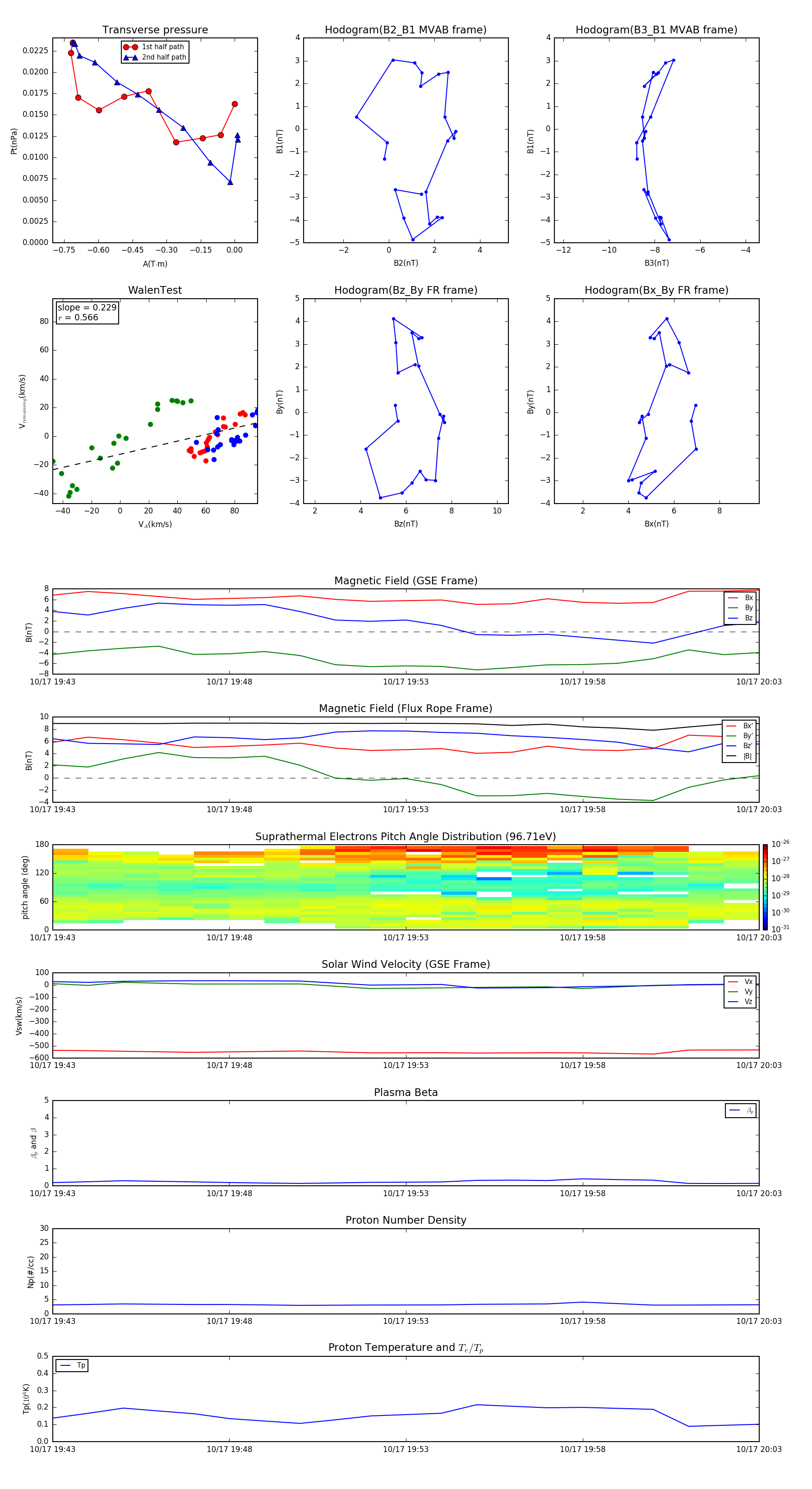
Flux Rope in 2002

Flux Rope Event 2002-10-17 19:43 ~ 2002-10-17 20:03 (21 minutes)


plot