HOME   LIST
‹–   –›

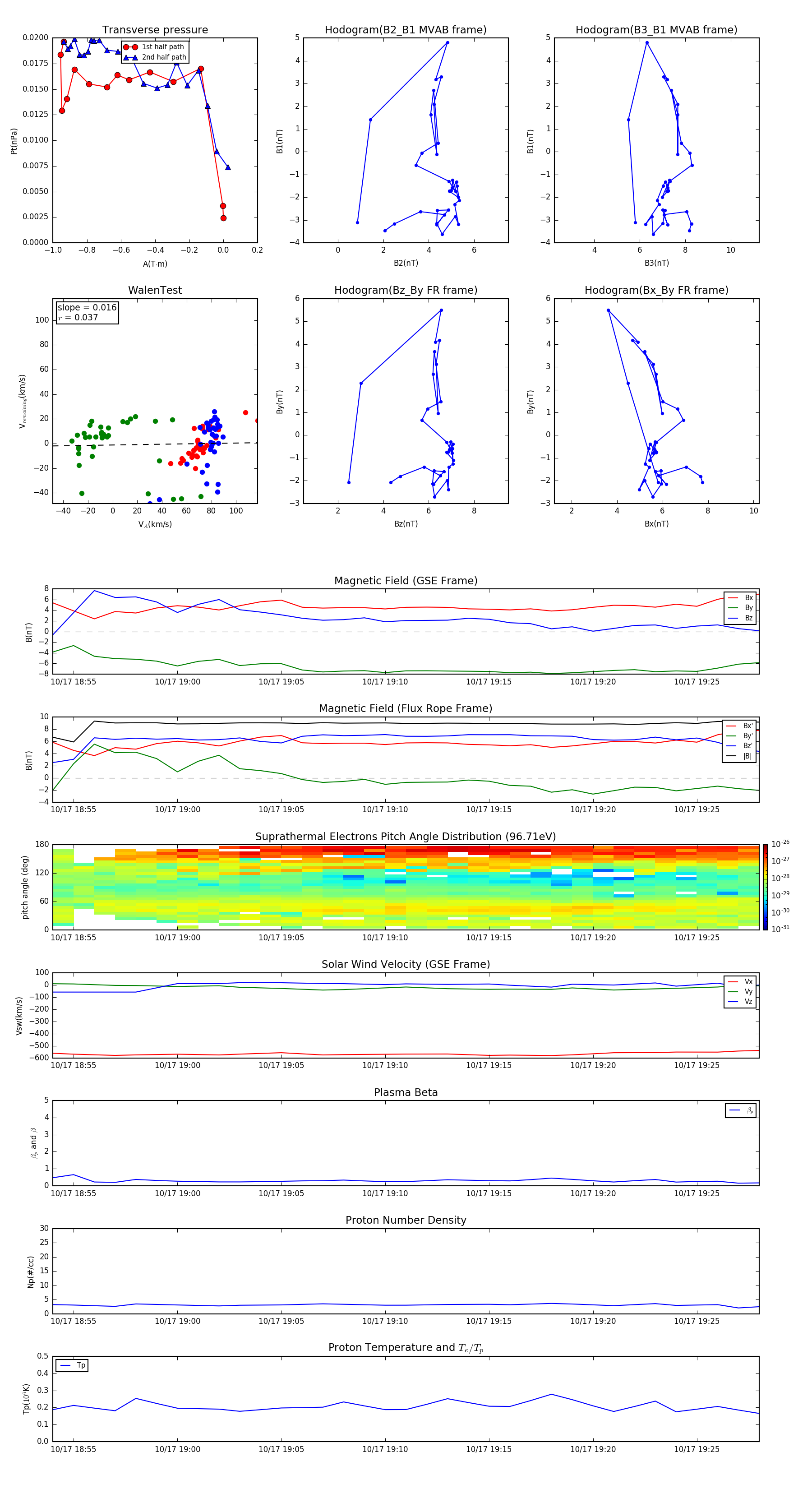
Flux Rope in 2002

Flux Rope Event 2002-10-17 18:54 ~ 2002-10-17 19:28 (35 minutes)


plot