HOME   LIST
‹–   –›

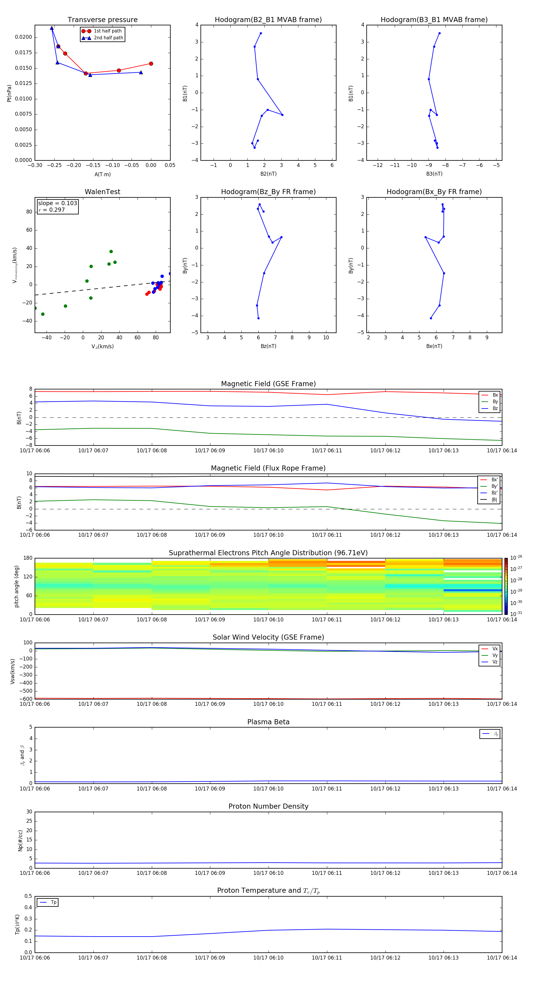
Flux Rope in 2002

Flux Rope Event 2002-10-17 06:06 ~ 2002-10-17 06:14 (9 minutes)


plot