HOME   LIST
‹–   –›

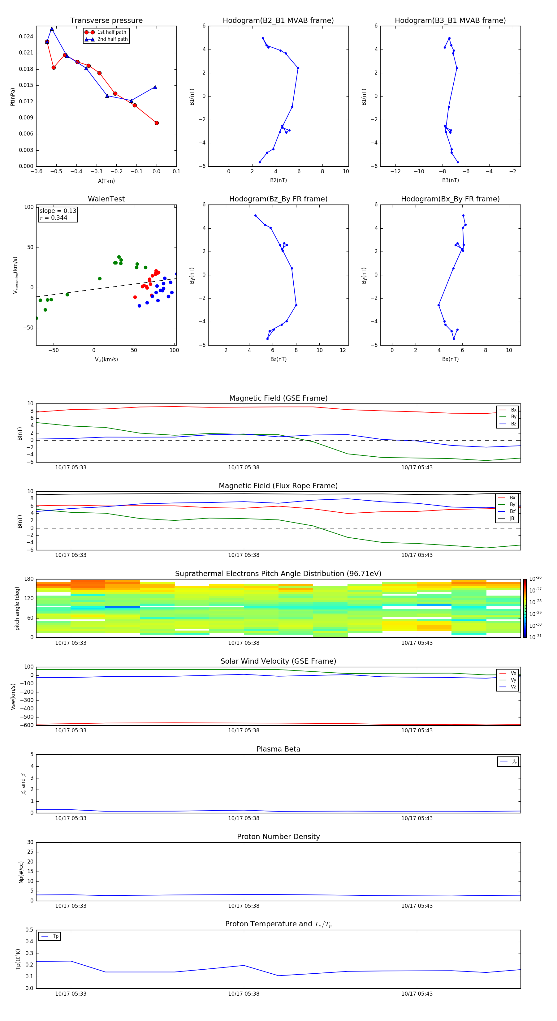
Flux Rope in 2002

Flux Rope Event 2002-10-17 05:32 ~ 2002-10-17 05:46 (15 minutes)


plot