HOME   LIST
‹–   –›

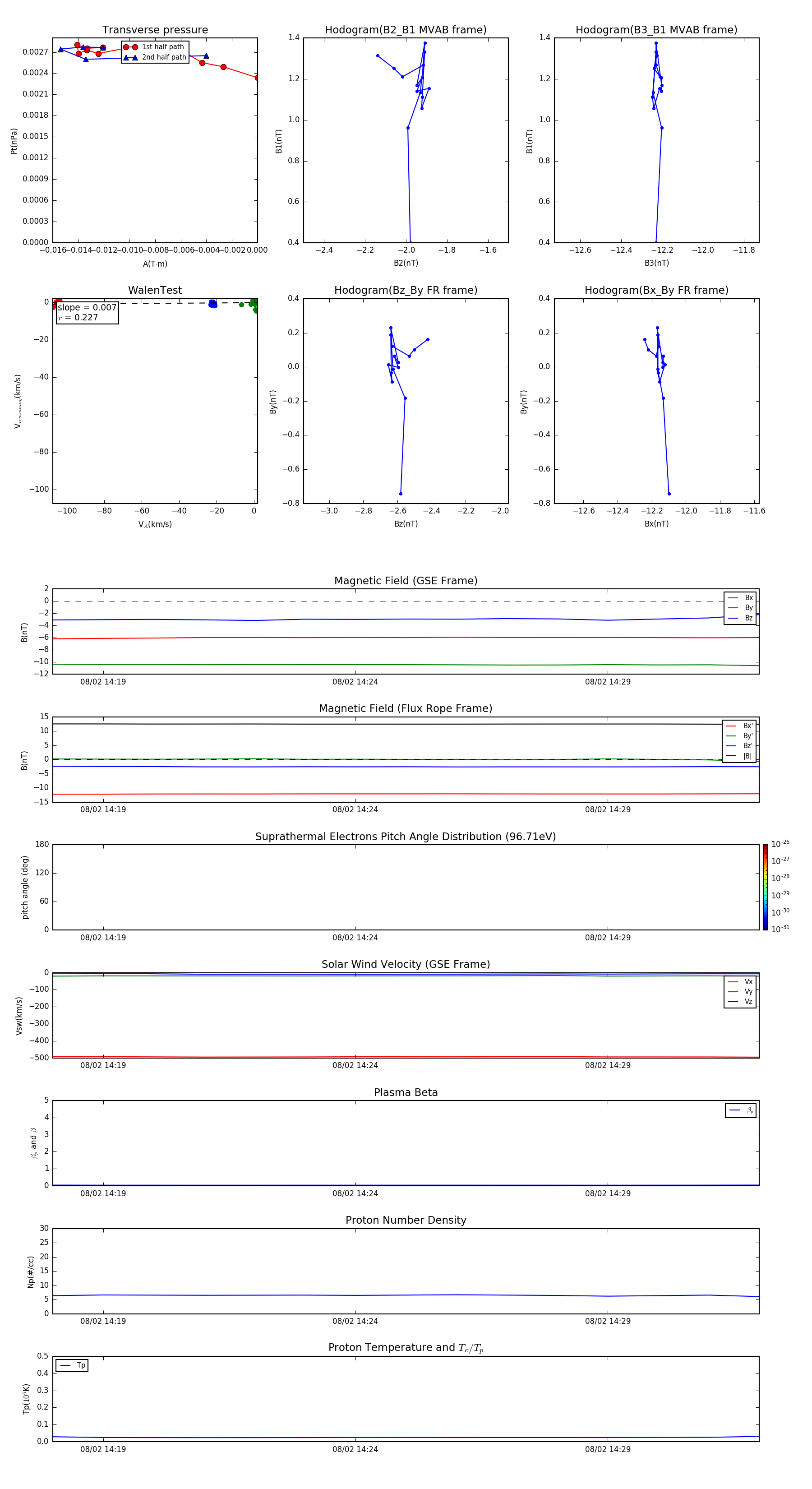
Flux Rope in 2002

Flux Rope Event 2002-08-02 14:18 ~ 2002-08-02 14:32 (15 minutes)


plot