HOME   LIST
‹–   –›

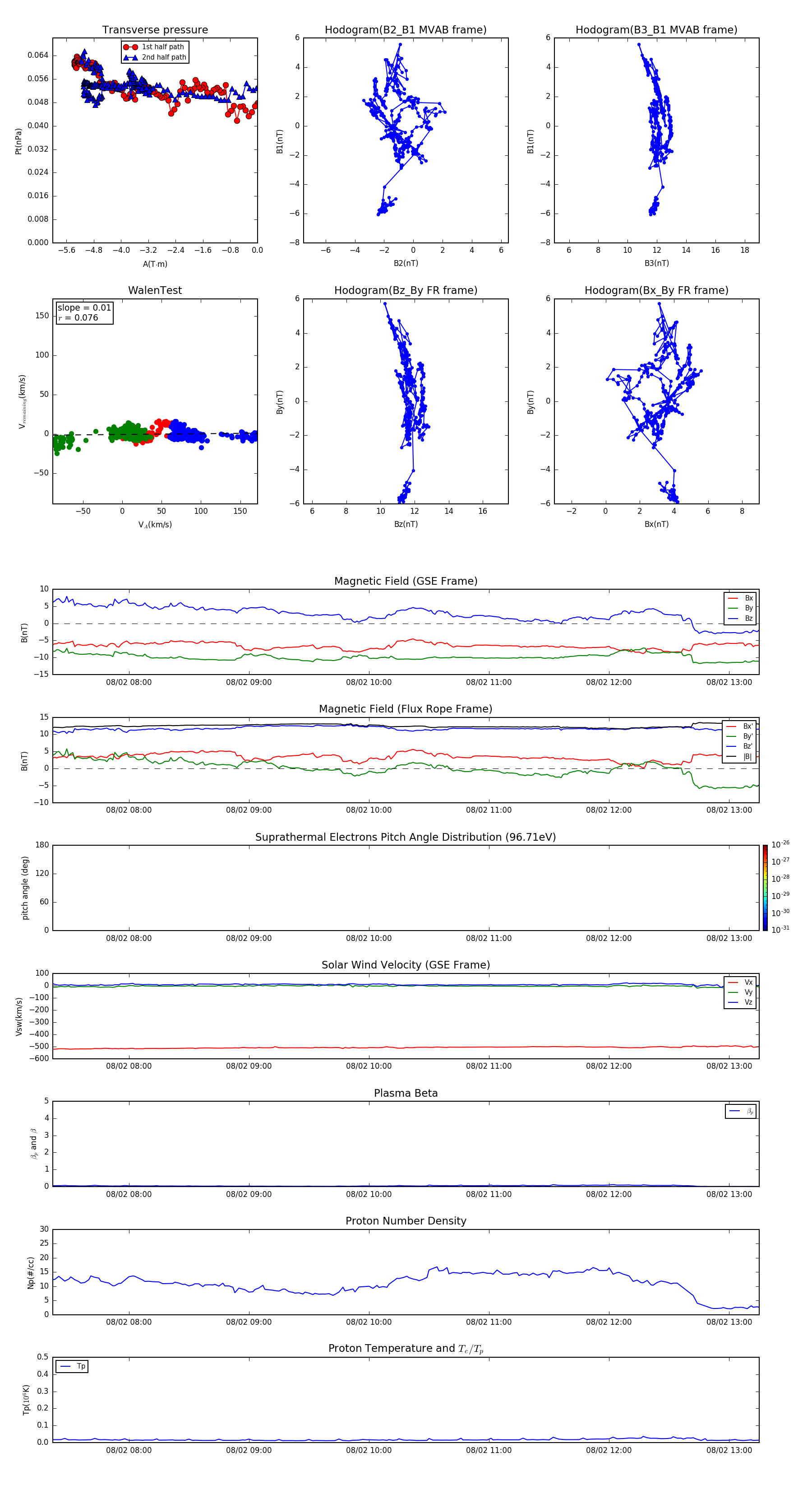
Flux Rope in 2002

Flux Rope Event 2002-08-02 07:22 ~ 2002-08-02 13:15 (354 minutes)


plot