HOME   LIST
‹–   –›

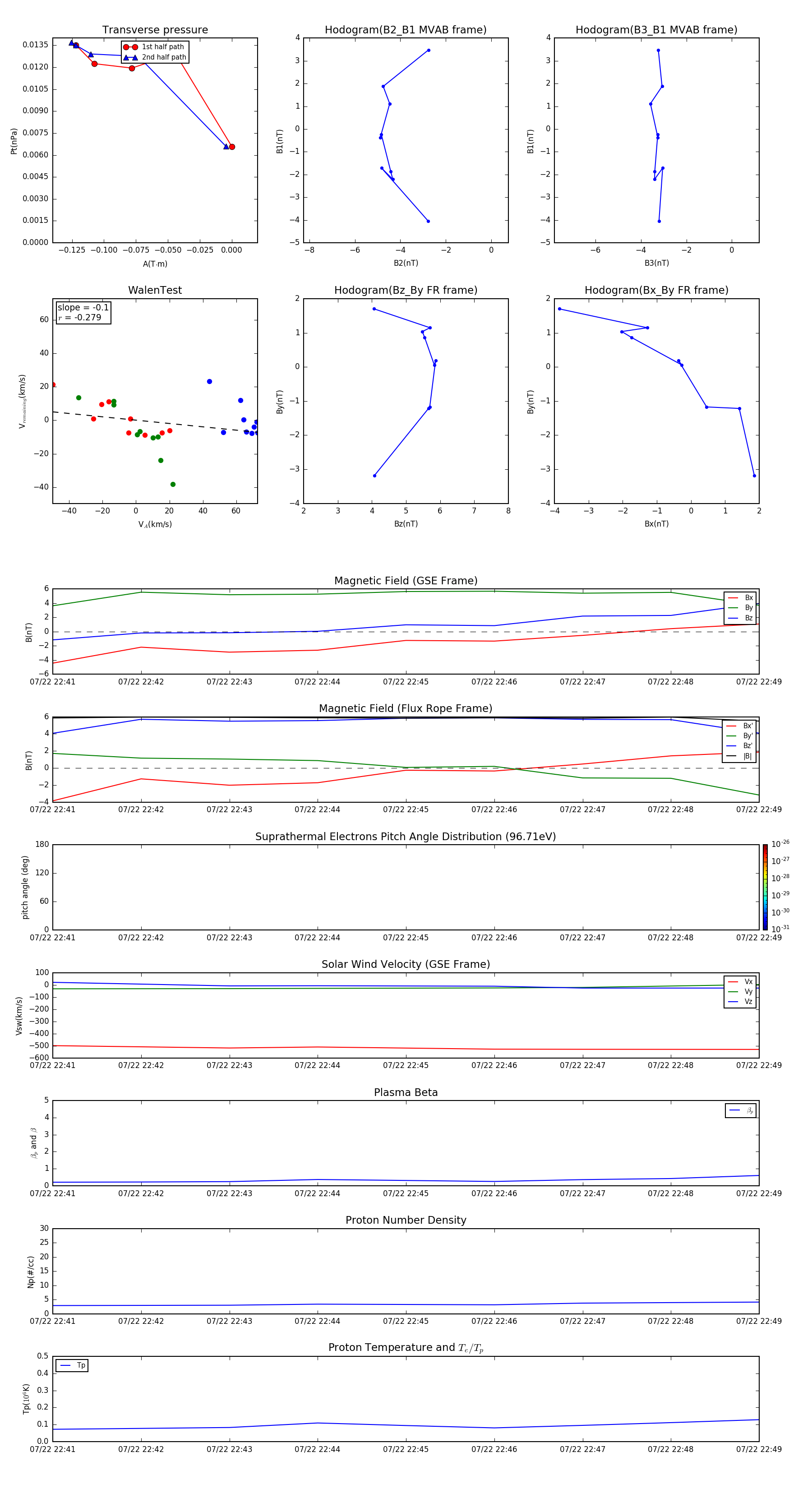
Flux Rope in 2002

Flux Rope Event 2002-07-22 22:41 ~ 2002-07-22 22:49 (9 minutes)


plot