HOME   LIST
‹–   –›

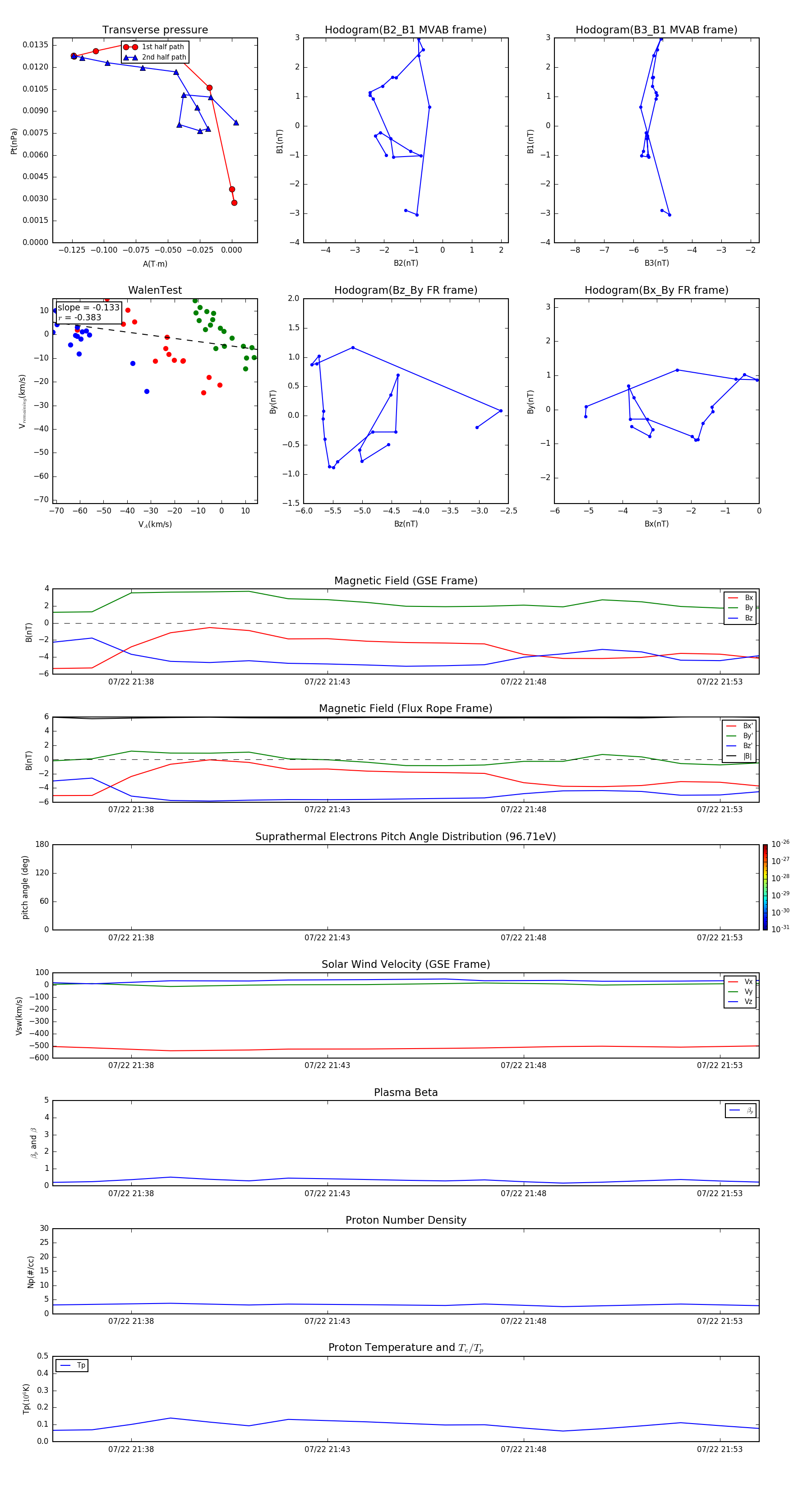
Flux Rope in 2002

Flux Rope Event 2002-07-22 21:36 ~ 2002-07-22 21:54 (19 minutes)


plot