HOME   LIST
‹–   –›

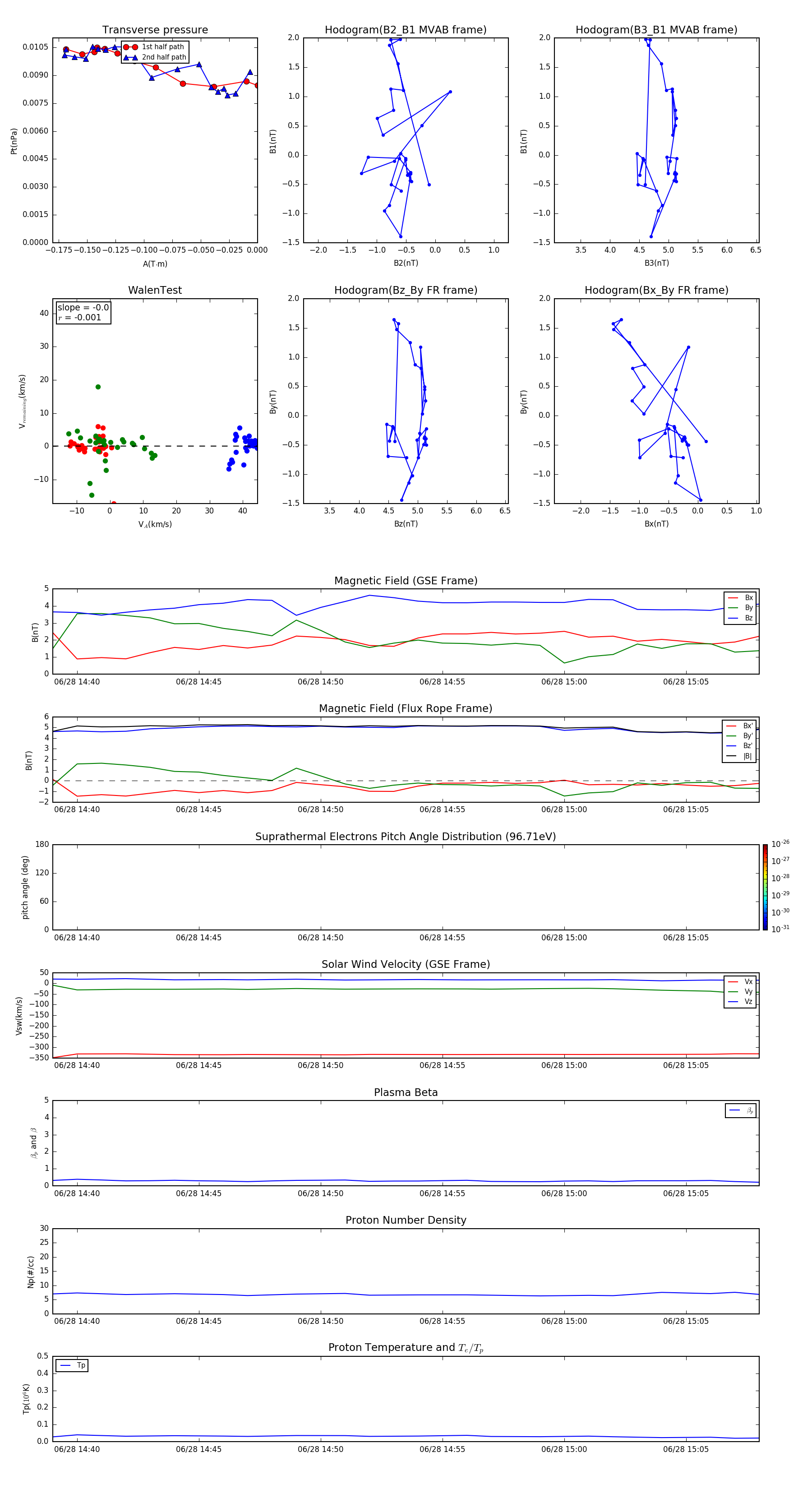
Flux Rope in 2002

Flux Rope Event 2002-06-28 14:39 ~ 2002-06-28 15:08 (30 minutes)


plot