HOME   LIST
‹–   –›

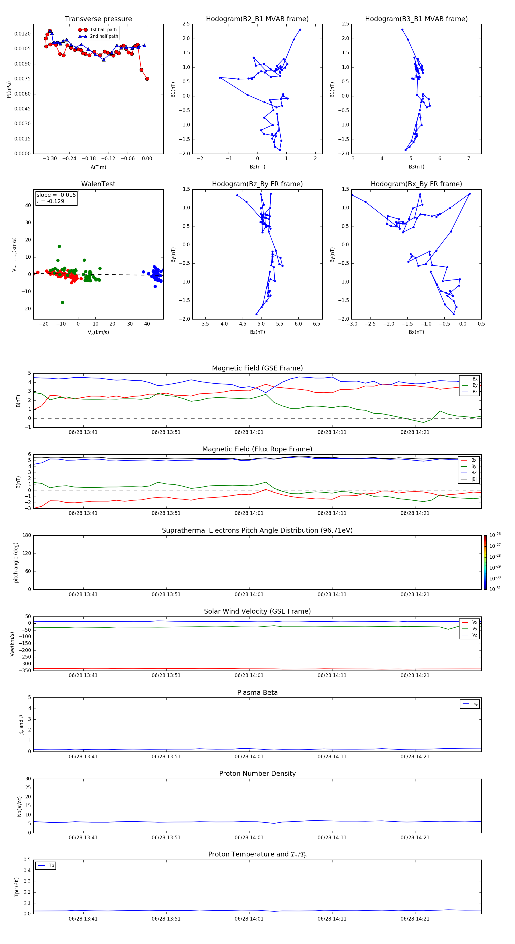
Flux Rope in 2002

Flux Rope Event 2002-06-28 13:35 ~ 2002-06-28 14:29 (55 minutes)


plot