HOME   LIST
‹–   –›

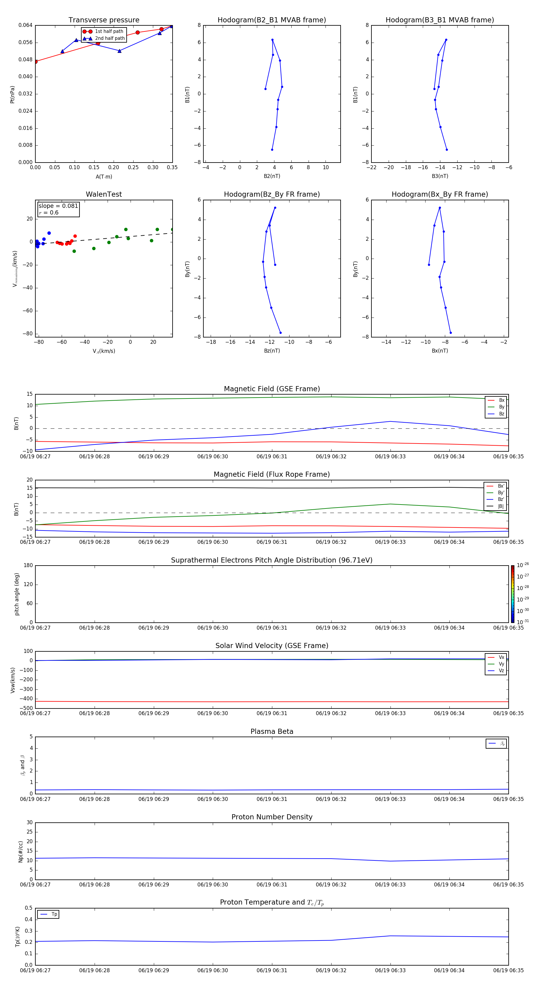
Flux Rope in 2002

Flux Rope Event 2002-06-19 06:27 ~ 2002-06-19 06:35 (9 minutes)


plot