HOME   LIST
‹–   –›

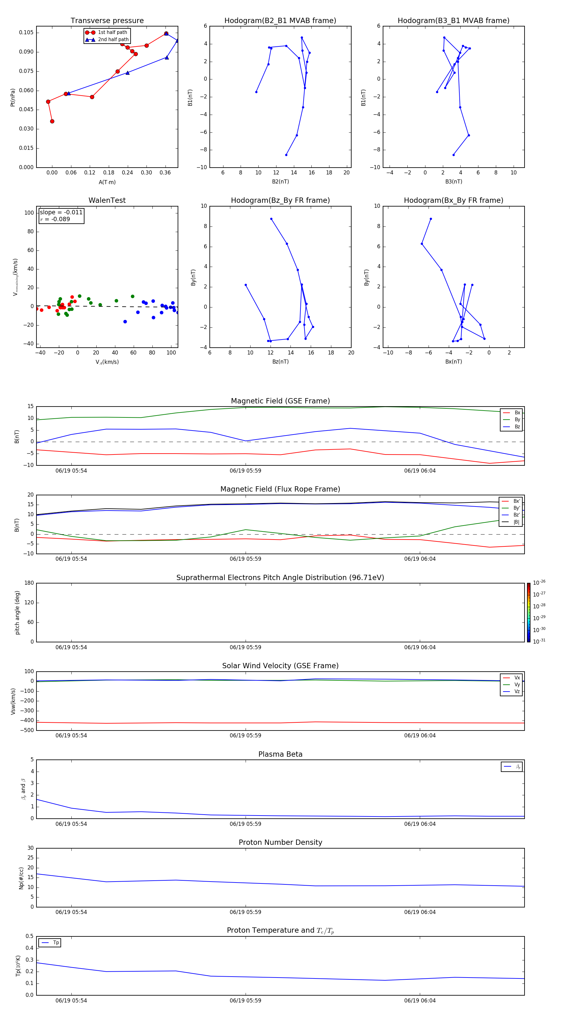
Flux Rope in 2002

Flux Rope Event 2002-06-19 05:53 ~ 2002-06-19 06:07 (15 minutes)


plot