HOME   LIST
‹–   –›

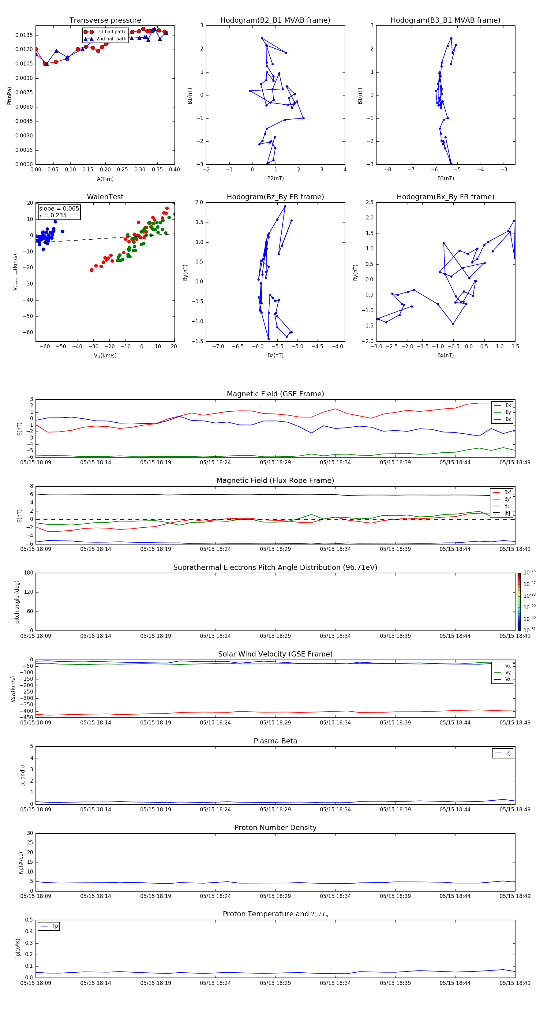
Flux Rope in 2002

Flux Rope Event 2002-05-15 18:09 ~ 2002-05-15 18:49 (41 minutes)


plot