HOME   LIST
‹–   –›

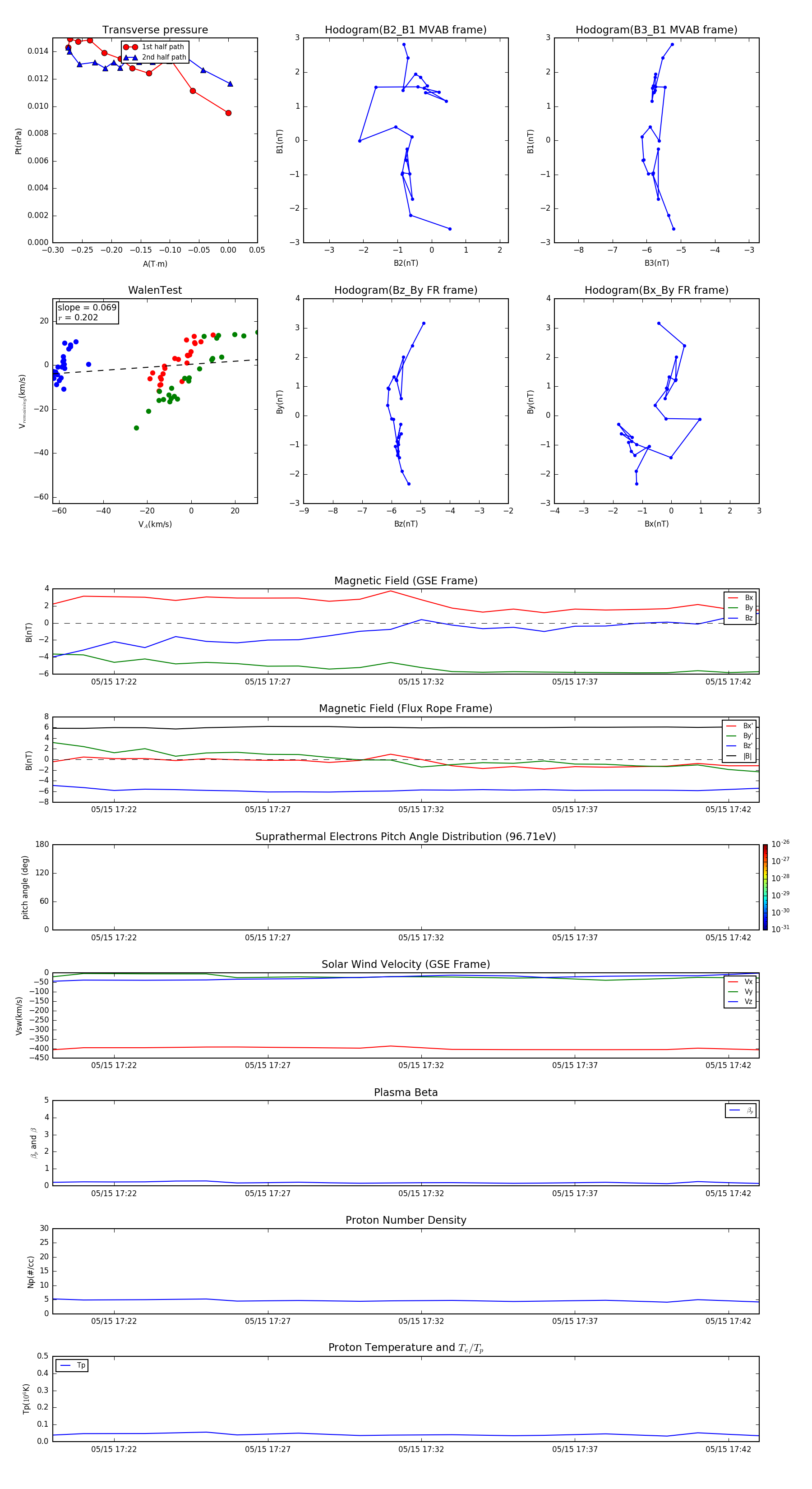
Flux Rope in 2002

Flux Rope Event 2002-05-15 17:20 ~ 2002-05-15 17:43 (24 minutes)


plot