HOME   LIST
‹–   –›

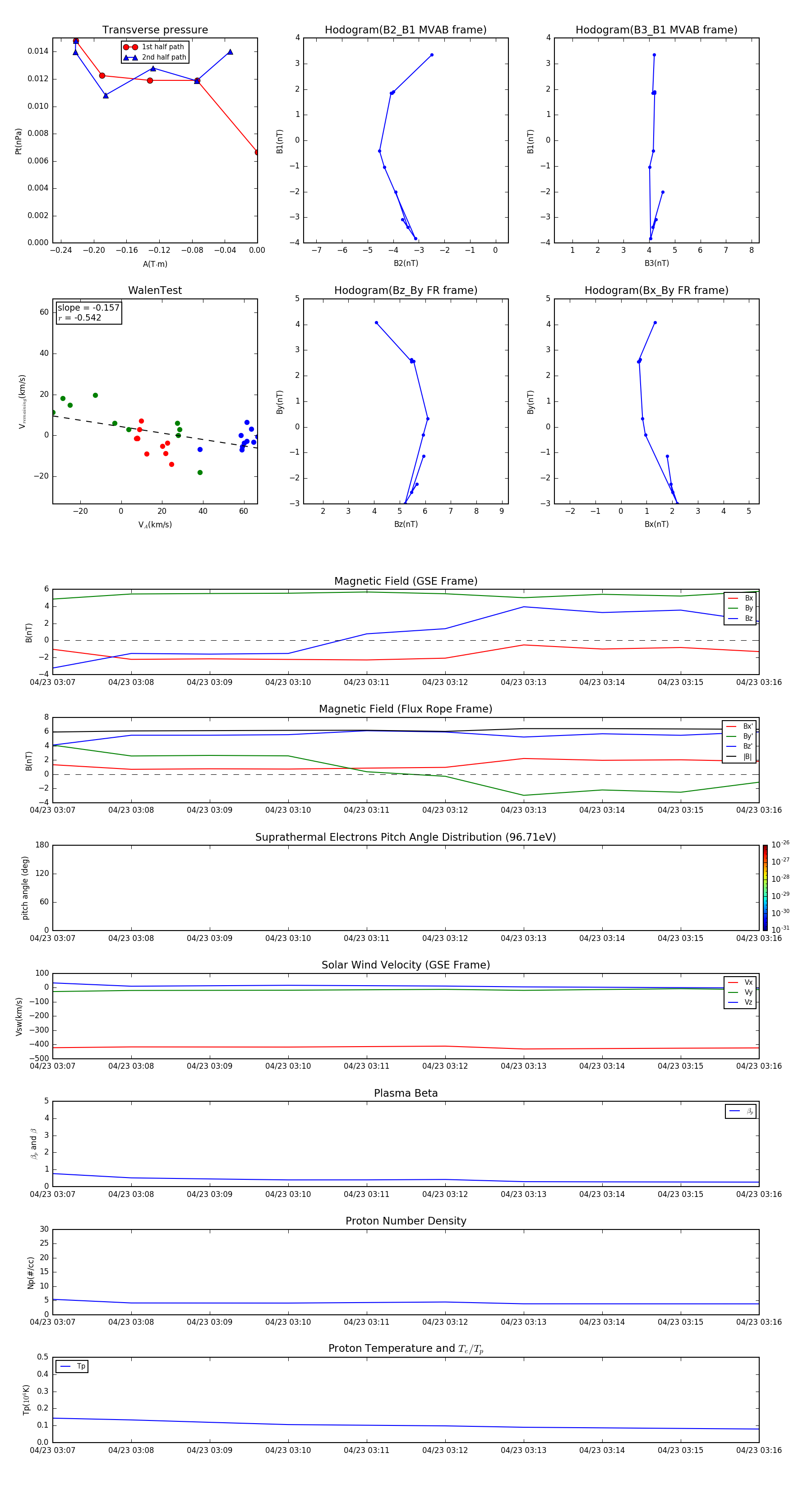
Flux Rope in 2002

Flux Rope Event 2002-04-23 03:07 ~ 2002-04-23 03:16 (10 minutes)


plot