HOME   LIST
‹–   –›

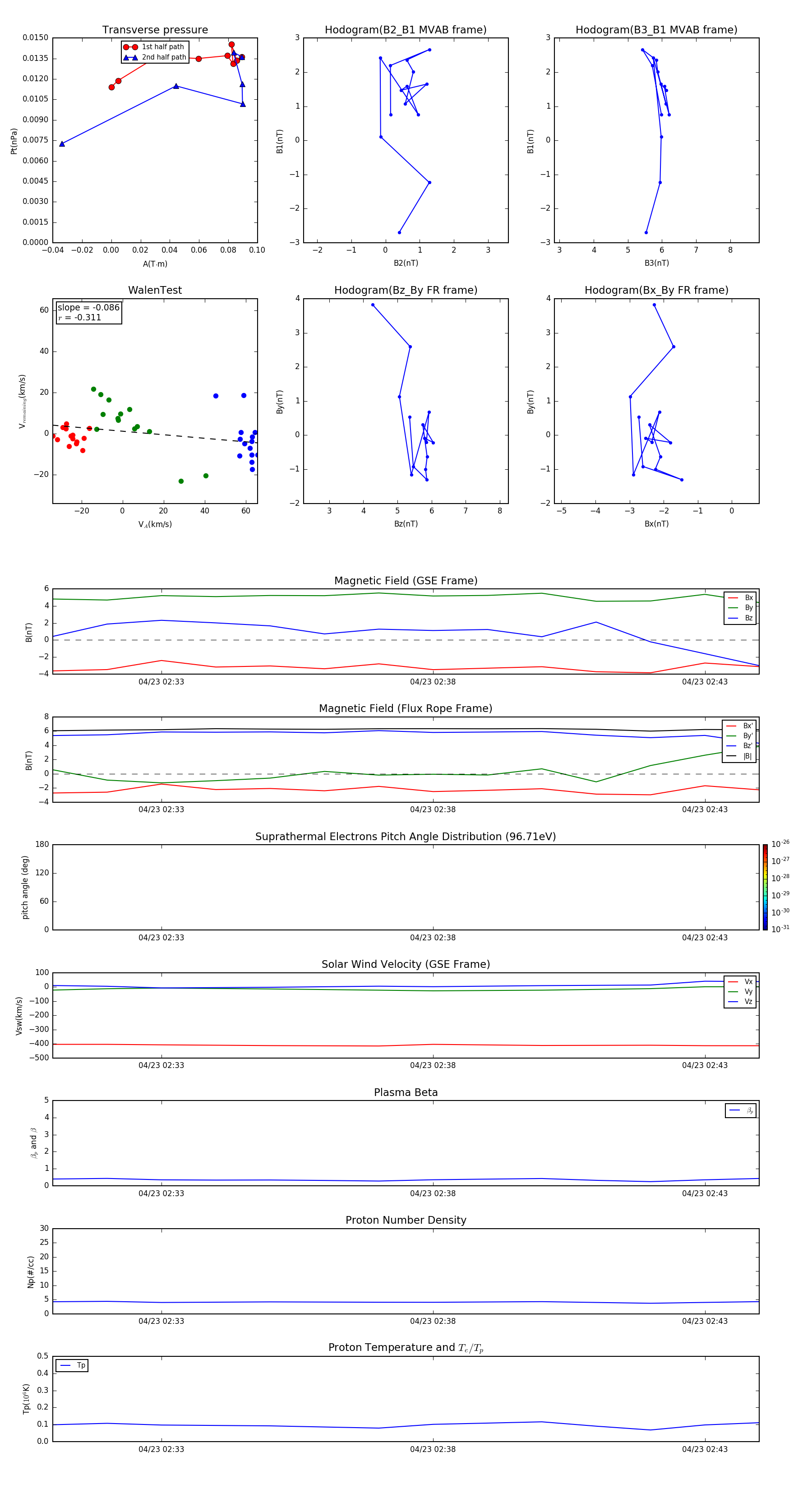
Flux Rope in 2002

Flux Rope Event 2002-04-23 02:31 ~ 2002-04-23 02:44 (14 minutes)


plot