HOME   LIST
‹–   –›

Flux Rope in 2002

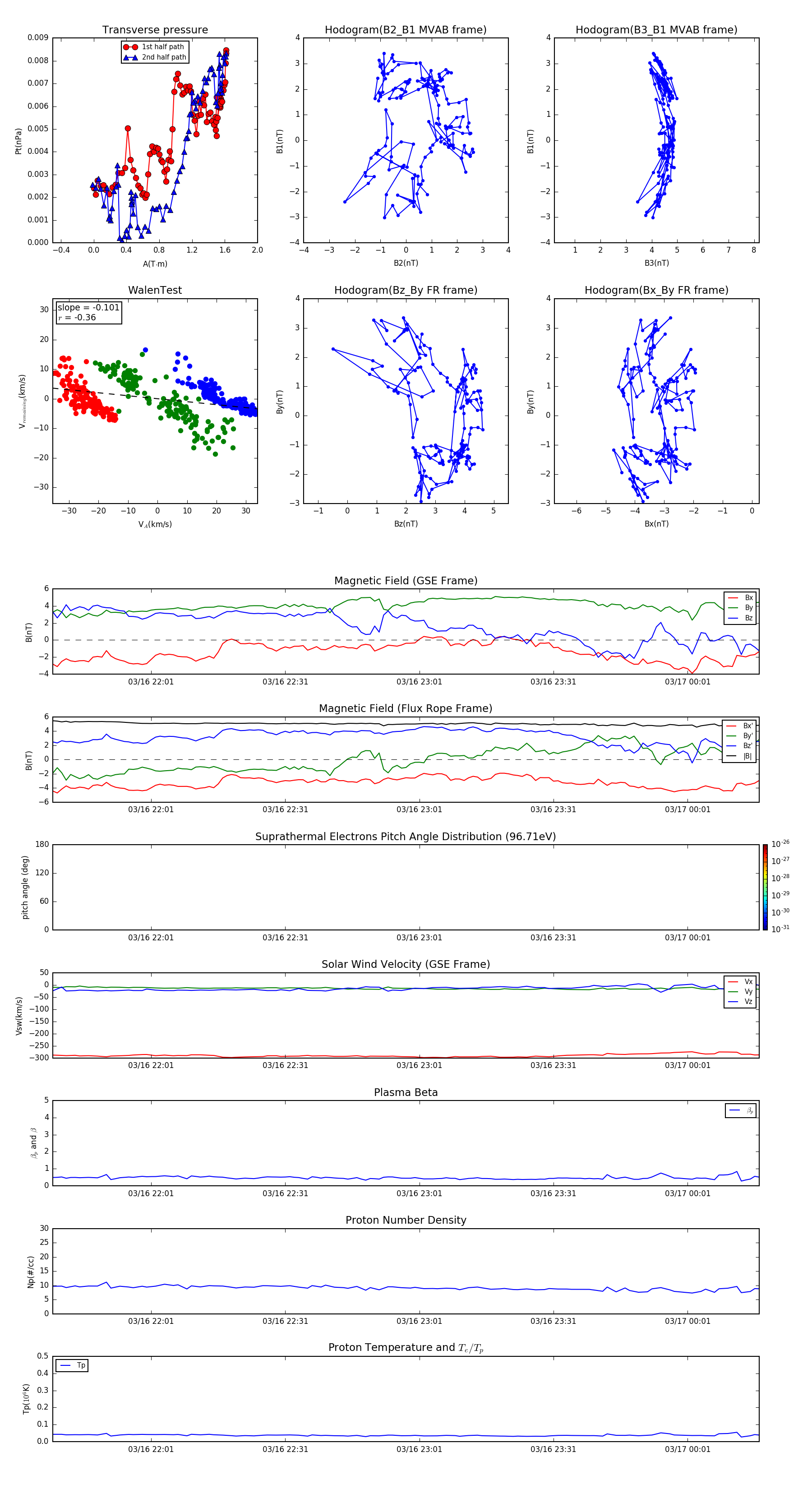
Flux Rope Event 2002-03-16 21:39 ~ 2002-03-17 00:17 (159 minutes)


plot