HOME   LIST
‹–   –›

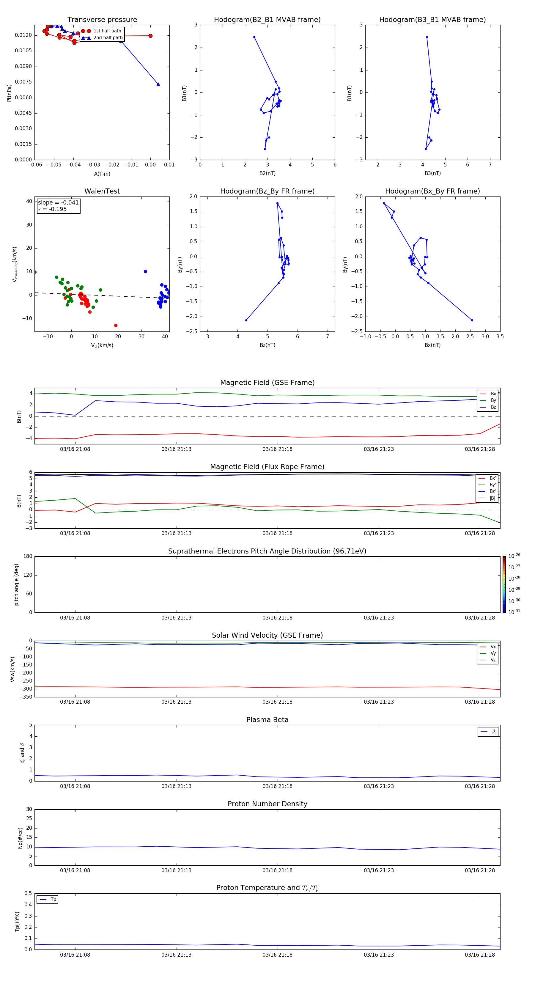
Flux Rope in 2002

Flux Rope Event 2002-03-16 21:06 ~ 2002-03-16 21:29 (24 minutes)


plot