HOME   LIST
‹–   –›

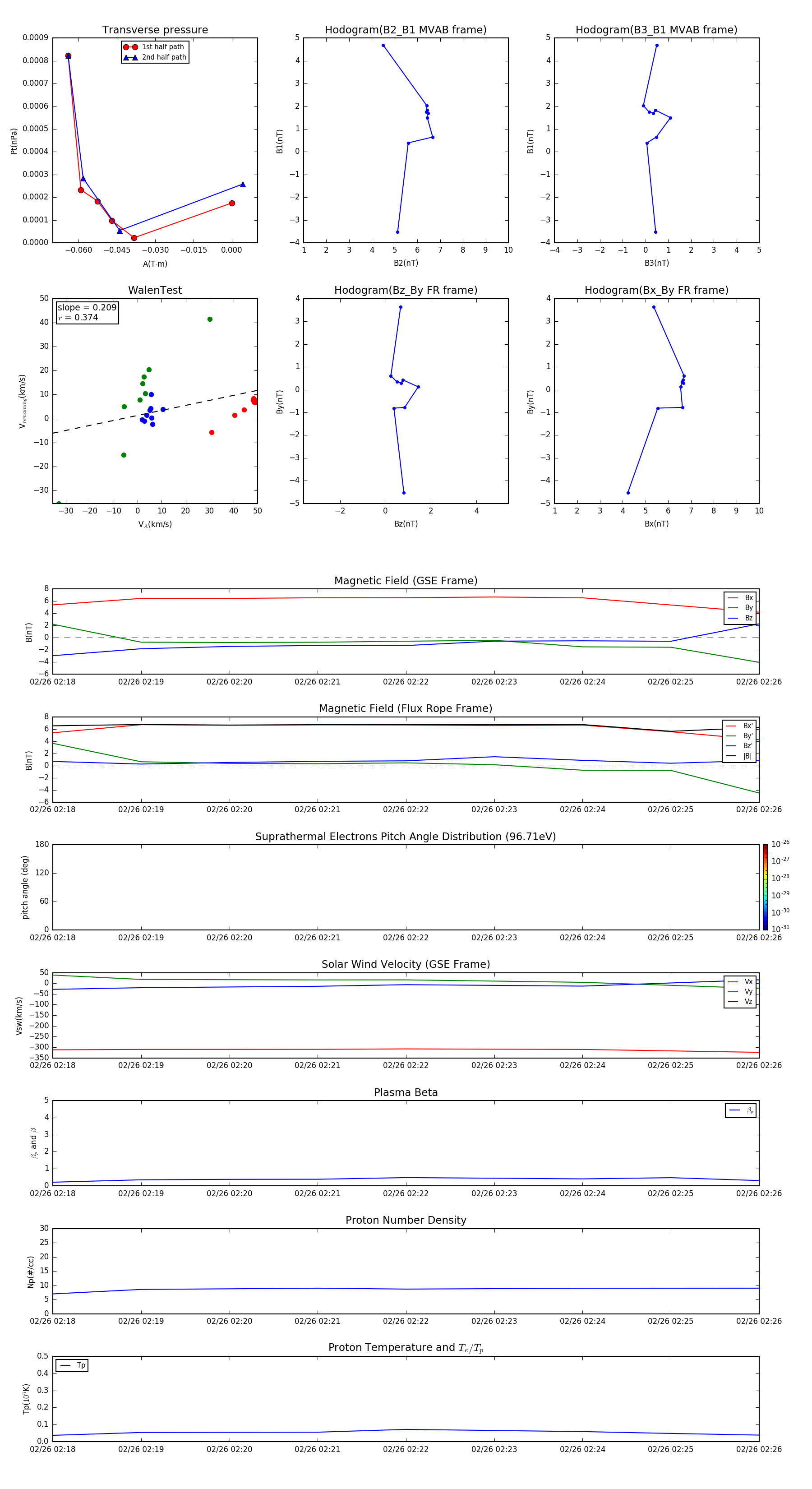
Flux Rope in 2002

Flux Rope Event 2002-02-26 02:18 ~ 2002-02-26 02:26 (9 minutes)


plot