HOME   LIST
‹–   –›

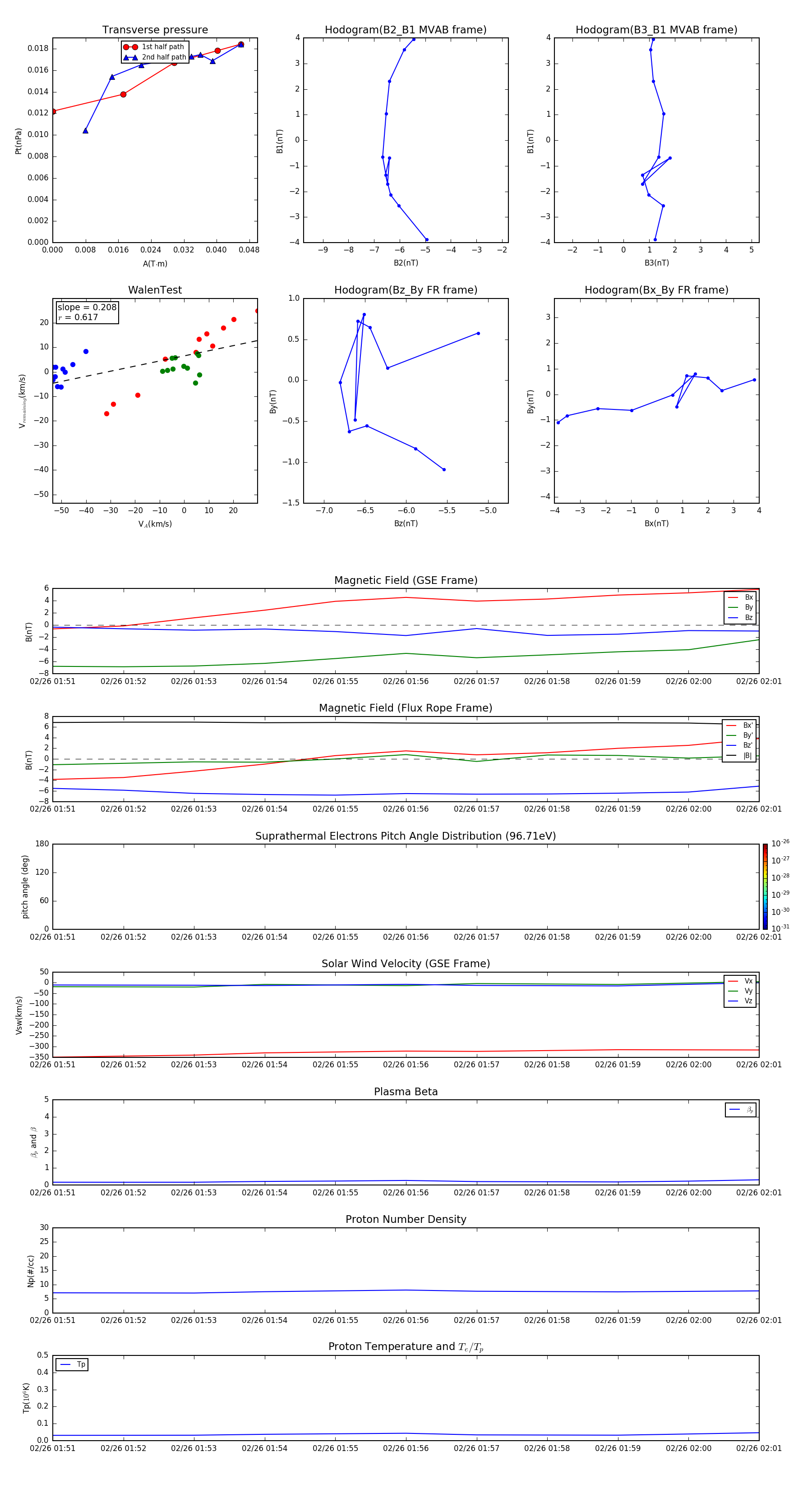
Flux Rope in 2002

Flux Rope Event 2002-02-26 01:51 ~ 2002-02-26 02:01 (11 minutes)


plot